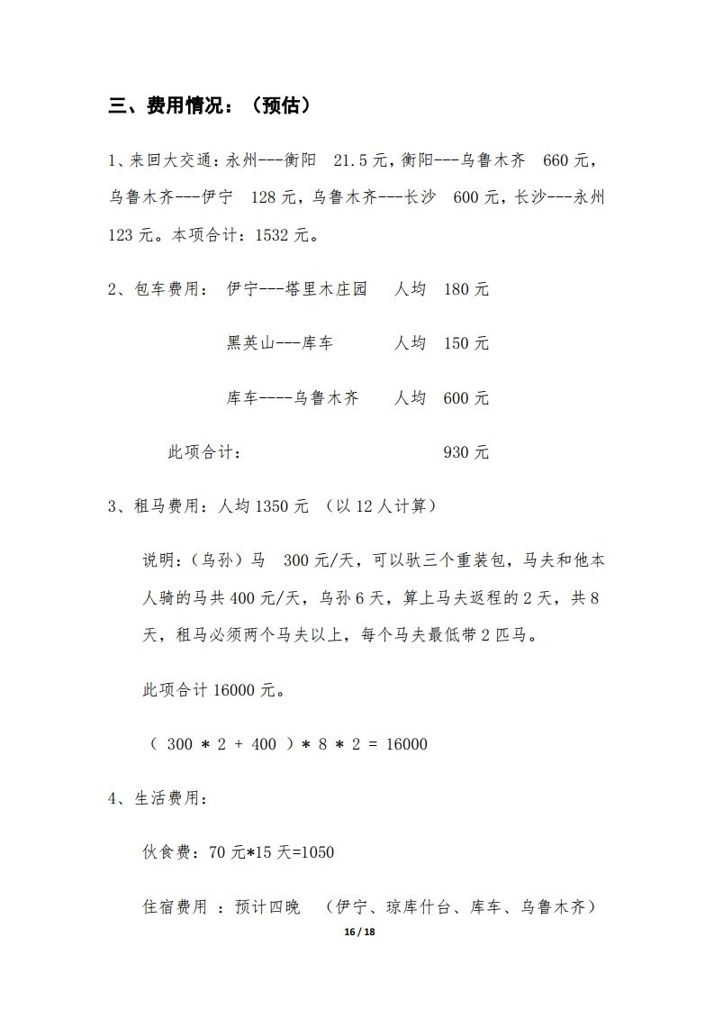
ËÑË÷
ɽ

21335

Ö÷Ìâ

µ½µÚ Â¥
Î÷±±

ÎÚËï¹ÅµÀ¿ÐмÇ

²é¿´£º57866 | »Ø¸´£º29
·¢±íÓÚ 2022-8-4 14:07 ÏÔʾȫ²¿Ìû×Ó | Ö»¿´±¾Ìû´óͼ

ÎÚËï¹ÅµÀ¿ÐмÇ


Ô­´´£º¹â¸ç



µÚÒ»½Ú ÔµÆð

Éú»îÖÐ×ÜÊÇÔÚѰѰÃÙÃÙ£¬ÃÔ㯡¢Ê§Òâ¡¢áÝáå¡¢õÜõ×ÜÓÐһЩÄã²ÙÐĵÄÊ£¬×ÜÓÐһЩÄã·Å²»ÏµÄÈË¡­¡­Ïë½âÍÑÓÖûÓдóÖǻۣ¬ÏëÊÀÍâ¸ßÈËÀ´¶ÉÓÖûÓл۸ù£¬ºì³¾¾Ó£¬´ó²»Òס­¡­ÓÚÊÇ£¬ÓëС»ï°éÃÇÔ¼¶¨µÄÒ»ÄêÒ»¶ÈµÄ³¤Ïß¿ÐÐÒ²Ðí¾Í³ÉÁËΨһµÄ×ÔÎÒ¾ÈÊêÖ®Â㬽ñÄ궨µÄÊÇÎÚËï¹ÅµÀ¡£

image001.jpg

ÏÂÔØ»ý·Ö: ¿±Ò -1

ÈÊÕßÀÖɽÖÇÕßÀÖË®£¬¾Ý˵¿´É½µÄÈ˶¼Òª¾­Àú¡°¿´É½ÊÇɽ£­¿´É½²»ÊÇɽ£­¿´É½»¹ÊÇɽ¡±µÄÐÄ·Àú³Ì»òÕß¾³½ç£¬Ã¿Ã¿¶Áµ½¡±Ïà¿´Á½²»ÑᣬΨÓо´Í¤É½¡°£¬¡±²É¾Õ¶«ÀéÏ£¬ÓÆÈ»¼ûÄÏɽ¡°£¬ÓÞæåµÄÎÒËäûÓÐÊ«ÏɵÄÁéÐÔºÍÎå–‹ÏÈÉúµÄ¸ÐÐÔ£¬Ò²ÊÇÐÄÏòÍùÖ®¡£Òò´ËÐÐǰ¸ø×Ô¼ºÄÚÐÄÀ´ÁËÒ»¸öÔ¼¶¨£ºÒªÅųýÒ»ÇÐÏÈÈëΪÖ÷µÄ¸÷Öֹ۵㿴·¨£¬´¿¿´É½×ß·£¬ÓýÅÈ¥Á¿£¬ÓÃÐÄÈ¥Îò¡£ÎÒûÓÐÈ¥¹ØÐĵ±ÄêÎÀÇà»ôÈ¥²¡Âí̤ÐÙÅ«¿ªÍ¨ºÓÎ÷×ßÀȵļèÐÁ£¬Ã»ÓÐÈ¥¹ØÐĵ±Ä꺺ÐûµÛ¾­ÂÔÎ÷ÓòÉèÁ¢Î÷Óò¶¼»¤¸®µÄ׳¾Ù£»ÎÒûÓÐÈ¥¹ØÐĵ±Äê×ó×ÚÌÄ̧¹×Î÷Õ÷´Óɳ¶íÊÖÀï±£ÏÂн®µÄ±¯×³£»Ò²Ã»ÓÐÈ¥¹ØÐĵ±ÄêµÄ¹ê×ÈÍõ·­Ô½ÎÚËï¹ÅµÀÓ­È¢½âÓǹ«Ö÷֮ٵÄÀËÂþ¡­¡­²»×ö¹¦¿Î£¬¾Í×öÒ»¸öã¶®µÄÐÐÕß¡£×ÔÖúÓβ»×ö¹¦¿Î²»ÇëÏòµ¼£¬ÌýÆðÀ´È·ÊµÓÐЩÉݳޣ¬¡°ÄÄÓÐʲôËêÔ¾²ºÃ,²»¹ýÊÇÓÐÈËÌæÄã¸ºÖØÇ°ÐС°£¨¾õµÃÕâ»°ÌØË×µ«ÓÖ²»Äܲ»¹ËÊÂʵ^-^£©¡£È·Êµ£¬ÒòΪÎÒÃÇÓиöÄܸɵÄÁì¶Ó£¬´ó°ëÄêǰ¾Í¿ªÊ¼×ö¹¦¿Î£¬·­¿´ÁËÓйØÎÚËï¹ÅµÀµÄËùÓÐÓμǣ¬·­ÀÃÁ˺ü¸±¾ÓйØÎÚËïµÄÊ·µØÊé¼®£¬Ñо¿Ïß·²é¹ì¼££¬Ô¤¶©Âùݡ¢³µÂí£¬ÌÖ¼Û»¹¼Û¡¢·´¸´È·ÈÏ£¬ÊÖ»ú·¢ÈȰѶú¶ä¶¼¿ìÌÌÉËÁË£¨×¢£ºÁì¶ÓËäÈ»ÐÄÈÈÈ˸ºÔðºÜÓÐÅ®ÈËÔµ£¬µ«Õâ´ÎÈç¶úÓÐС¼²Ó¦Óë¾åÄÚÎ޹أ©£¬Å¶£¬¶ÔÁË£¬ÊDz»ÊǸÃÉÏÒ»ÕÅÁì¶ÓµÄÕÕÆ¬ÁË¡£

image003.jpg

ÏÂÔØ»ý·Ö: ¿±Ò -1

£¨Æ¬ÖвäÈȶȵÄÈ˺ܶàÈç¹ûÄãÑÛÉñ²»ºÃÕÒ²»µ½Áì¶Ó¾ÍÕÒͼÉÏ×îÉ§ÆøµÄÄÇλ^_^£©
1ÈË ÆÀ·Ö ²é¿´È«²¿ÆÀ·Ö
  • zhb001
·¢±íÓÚ 2022-8-4 14:13 ÏÔʾȫ²¿Ìû×Ó
±¾Ìû×îºóÓÉ howmanisme ÓÚ 2022-8-6 07:35 ±à¼­

µÚ¶þ½Ú¡¡¹¦ÂÔÓë¼Æ»®

·­¿´Ó²ÅÌ£¬ÕÒ³öÁì¶Ó×öµÄ¹¥ÂÔ£¬ºÇºÇ£¬PDFÎļþ£¬³¬¹ý3M£¬ÓÐÐг̼ƻ®£¬ÓÐ×°±¸Çåµ¥»¹ÓзÑÓÃÔ¤Ëã¡¢×¢ÒâÊÂÏî¡£ÓÐͼÓÐÕæÏ࣬ÓÐÈÕÔÂÐdz½£¬ÓÐÔÆÓê·ç˪¡­¡­µ«ºÜÒź¶£¬³ö·¢Ç°ÎÒ¸ù±¾Ã»ÓÐϸ¿´£¬¼ÈÈ»ÐÄÀïÔç°ÑÕâ´Î³öÐÐ×÷Ϊһ¸ö·Å·É×ÔÎҵľÈÊêÖ®Âã¬Ë­È¥¹Üʲô¹¦ÂÔ¿©£¨Ï£ÍûÁì¶ÓûÒâ¼û^-^£©¡£²»ÄÜÂñûÁì¶ÓµÄ¹¦ÀÍ£¬½Ø¼¸¸öÒ³Ãæ°É¡£

image001.jpg

ÏÂÔØ»ý·Ö: ¿±Ò -1


image003.jpg

ÏÂÔØ»ý·Ö: ¿±Ò -1


ͼ2-1 Áì¶Ó´ó×÷£º¡¶ÎÚËï¹¥ÂÔ¡·½ØÍ¼

£¨ÎÒ·´Õý¿´µÃÊÇ»¢ÇûÒ»ÕðͷƤ·¢Â飬ÓÑÓÑÃÇÈç²»ÅÂÉÕÄÔ£¬ÇëÖ±½ÓÁªÏµËû£¬ÇëÖ±ºôÆäÒÕÃû£º²ÔÀÏʦ£©

image005.jpg

ÏÂÔØ»ý·Ö: ¿±Ò -1

ͼ2-2Áì¶Ó£º²×É££¨ÒÕÃû²ÔÀÏʦ£©

×ÜÌ弯»®ÊÇ·ÖÁ½³Ì£º

µÚÒ»³Ì˳´©ÎÚËͽ²½6Ì죩£º7ÔÂ9ÈÕÏÂÎçµ½´ïÒÁÄþ£¬ÔÙ×â³µÓÚµ±ÈÕÏÂÎç¸Ïµ½ÎÚËï¹ÅµÀµÄÆðµãÇí¿âʲ̨´å²¢ÔúÓª£¬Õýʽͽ²½µÚ1ÌìÒªµ½´ïÇí´ïÛà֮ǰÏÂÃæµÄÓªµØ£¬µÚ2ÌìÒª·­¹ýÇí´ïÛൽ´ïÁïË÷¹ýºÓµã£¬µÚ3ÌìÒª¸Ïµ½ÌìÌúþ£¬µÚ4ÌìÒª·­¹ý°¢¿Ë²¼À­¿Ë´ïÛൽ´ï´ïÛàÏÂÏ¿¹ÈÓªµØ£¬µÚ5¡¢6Ìì²»¶Ï¹ýºÓ×îºó×ß³öºÚӢɽµ½´ïɽ¿Ú¼ì²éÕ¾£¨7ÔÂ15ÈÕ£©£¬µ±Ìì°ü³µµ½¿â³µ×¡µê£»

µÚ¶þ³Ì¶À¿â¹«Â·ÐÝÏУ¨°ü³µ2Ì죩£º7ÔÂ16ÈÕ~17ÈÕ¿´Íøºì¶À¿â¹«Â·ÑØÍ¾¾°µã£¬×îºó´ÓÎÚÊзµ»Ø¡£

ËêÔµÄɱÖíµ¶×ÜÊÇÄÇô·æÀû£¬È˰¡£¬ÄêÁäÔ½ÕǾÍÔ½ÈÝÒ×¶ªÈýÀ­ËÄ£¬ÆäËûµÄ¿ÉÒÔ²»¿´£¬µ«Òª×¼±¸µÄÔÓÆßÔӰ˵Ä×°±¸ÊdzöÐÐ˳ÀûµÄ±£Ö¤£¬ÉõÖÁΣÄÑʱÊÇÉúÃüµÄ±£ÕÏ£¬ÊDz»ÄÜÓÐʧµÄ¡£Áì¶ÓºÍСÓã´óÉñ°ÑÇåµ¥ÞÛÁËÒ»±é£¬ÎÒ¶Ô×Ô¼º²»·ÅÐĸɴàÓÖÔÙ×öÒ»¸ö±í£¬°ÑËü´òÓ¡³öÀ´£¬ÒÔºó³öÐж¼¿É°´Õâ¸ö±íÒ»Ò»ºË¶Ô£¨Õâ¸ö¹¤×÷Ò»Ö±Ïë×ö¶øÎ´×ö£¬Õâ´ÎÍм¸Î»´óÉñµÄ¸£ÖÕÓÚ×ö³ÉÁË£¬»¶Ó­¼ÌÐøÌí¼Ó£©¡£

1.png

ÏÂÔØ»ý·Ö: ¿±Ò -1


2.png

ÏÂÔØ»ý·Ö: ¿±Ò -1


3.png

ÏÂÔØ»ý·Ö: ¿±Ò -1

ÒÔÉÏÐèÒªµÄÃ×ÓëÆø¹Þ¼Æ»®µ½µ±µØÂò£¨Æø¹ÞÂòÁËÒ²Éϲ»ÁË·É»ú»ð³µ£©£¬³ÔµÄÖ÷ʳ½´ÈâÓɱ¾´Î³öÐеĺóÇÚ±£Õϲ¿²¿³¤À¼×ÓÌáǰ׼±¸ºÃ²¢´òÕæ¿Õ£¬Õâ¿ÉÊÇͽ²½6ÌìµÄÌåÄܱ£ÕÏ£¬²»ÄÜÓÐʧ£¡Í¬Ê±»¹×¼±¸ÁËËá¶¹½ÇºÍÀ±½·½´£¬µ¯Ò©Êdzä×ãµÄ£¬ÕâÀïΪºóÇÚ²¿³¤µã¸öÔÞ£¡

image007.jpg

ÏÂÔØ»ý·Ö: ¿±Ò -1

ͼ2-3´òÕæ¿ÕµÄ½´È⣨¿´ÆðÀ´»¹ÓеãʳÓûµÄÑù×Ó£©

image009.jpg

ÏÂÔØ»ý·Ö: ¿±Ò -1

ͼ2-4ºóÇÚ±£ÕÏ£ºÀ¼×Ó

µ±È»Â·²ÍºÍÆäËû¸öÈË×°±¸¶¼µÃ×Ô¼º×¼±¸¡£ÕâÀïÒªÌØ±ð½éÉÜһλ´ËÐеÄÐÂǿ¿£ºÐÂÓê·ÉÑһ¸ö¶ӪС°×£¬ÔÚ³öÐÐǰ5Ì컨ÁËÁ½Ììʱ¼ä°ÑËùÓжӪװ±¸£¨°ü£¬Ð¬£¬ÕÊÅ˯´üµÈµÈµÈµÈ£©ÅäÆëÁË£¬»§ÍâÓÐÕâÖ´ÐÐÁ¦£¬ºÎʲ»³É£¿

image011.jpg

ÏÂÔØ»ý·Ö: ¿±Ò -1

ͼ2-5¿ÓÑÐÂÓê·ÉÑ±ðºÅ³öµÀ¼´á۷壩

³ö·¢Ç°Ò»ÖÜ£¬¿Ï¶¨Ò²ÊÇÒª¶¨ºÃÈËÔ±µÄ£¬×îÖÕÈ·¶¨Îª13ÈË£º²×É£¡¢Ëĸ硢ÐÂÓê·ÉÑï¡¢¹â¸ç¡¢°×Ë®¡¢Dµ÷¡¢É½Ë®¡¢À¼×Ó¡¢ÀϺú¡¢ÂÞÂí¡¢Æ®ÔÆ¡¢ÓÆÓÆÑ㡢СÓ㣬ÄêÁä¿ç¶È50ºó-60ºó-70ºó-80ºó¡£ÂÞÂí¼Æ»®ÊÇÖ±·ÉÒÁÄþ£¬Ð¡ÓãÊÇÏÈ·ÉÎÚÊÐÓëÆäËû×ø»ð³µµÄÈË»ãºÏºóÔÙÒ»Æð³Ë»ð³µµ½ÒÁÄþ¡£ºÃÇÉ£¬ÓëÈ¥ÄêµÄÂå¿ËÏßÈËÊýÏàͬ£¬ÄѲ»³É13ÊÇÎÒÃǵÄÐÒÔËÊý£¬ºÜÆÚ´ý°¡£¡


·¢±íÓÚ 2022-8-4 14:15 ÏÔʾȫ²¿Ìû×Ó
±¾Ìû×îºóÓÉ howmanisme ÓÚ 2022-8-6 07:46 ±à¼­

µÚÈý½Ú¡¡Æð³Ì£ßĪÎÊǰ³Ì

ÉÏÊÀ¼Í80Äê´ú£¬Ê«ÈËÍô¹úÕæÐ´¹ýÐí¶àÊ«£¬ÎÒÓ¡ÏóÉî¿ÌµÄÖ»ÓÐÕâÒ»Ê×£º¡¶ÈȰ®ÉúÃü¡·

ÎÒ²»È¥ÏëÊÇ·ñÄܹ»³É¹¦
¼ÈȻѡÔñÁËÔ¶·½
±ãÖ»¹Ë·çÓê¼æ³Ì
ÎÒ²»È¥ÏëÄÜ·ñÓ®µÃ°®Çé
¼ÈÈ»ÖÓÇéÓÚõ¹å
¾ÍÓ¸ҵØÍÂÂ¶Õæ³Ï
ÎÒ²»È¥ÏëÉíºó»á²»»áÏ®À´º®·çÀäÓê
¼ÈȻĿ±êÊÇµØÆ½Ïß
Áô¸øÊÀ½çµÄÖ»ÄÜÊDZ³Ó°
¡­¡­

¡°¼ÈȻĿ±êÊÇµØÆ½Ïß Áô¸øÊÀ½çµÄÖ»ÄÜÊDZ³Ó°¡°£¡Ã¿´Î¶Áµ½ÕâÀï¶¼Ðij±ÅìÅȺÀÇéÍòÕÉ£¡

Ä㻹ÔÚµ£ÐÄÒßÇé·¢Õ¹Ó°ÏìÐгÌÂð£¿Ä㻹ÔÚµ£ÐÄÌìÆø²»ºÃ¿´²»µ½Â·Éϵķ羰Âð£¿Ä㻹ÔÚµ£ÐÄÎÚËï¹ý±ùºÓ×Ô¼º¿¸²»×¡Âð£¿Ä㻹ÔÚµ£ÐÄÒòΪ̰˯¶ø´í¹ýÁËÍ£¿¿ÔÚ°ËÂ¥µÄ¶þ·Æû³µÂ𣿡­¡­

ʵ¼ÊÉÏ£¬³ö·¢¾ÍÒ»¸ö×Ö£º×ߣ¡

image001.jpg

ÏÂÔØ»ý·Ö: ¿±Ò -1

ͼ3-1ÓÀÖÝÕ¾³ö·¢£¨×¢£º²»ÊÇÌӻģ¬13È˶ÓÓÐÁ½Î»´óÉñ·É»ú£©

image003.jpg

ÏÂÔØ»ý·Ö: ¿±Ò -1

ͼ3-2ÑØÍ¾·ç¹â£¨ÓÀÖݵ½ÎÚÊгöºÓÎ÷×ßÀȱȽϻÄÁ¹£©

image005.jpg

ÏÂÔØ»ý·Ö: ¿±Ò -1

ͼ3-3µ½ÎÚÊÐÁË

image007.jpg

ÏÂÔØ»ý·Ö: ¿±Ò -1

ͼ3-4ÑØÍ¾·ç¹â£¨ÎÚÊе½ÒÁÄþ£¬½¥Èë¼Ñ¾³£©

image009.jpg

ÏÂÔØ»ý·Ö: ¿±Ò -1

ͼ3-5µ½´ïÒÁÄþÕ¾£¨Å¶£¬ÓÐÒ»µãÒªÌáÐÑ´ó¼Ò×¢Ò⣬µ½ÒÁÄþµÄ»ð³µÎÒÃÇÔÚÎ人ÓëÎÚ³ľÆë¸÷ת³ËÁËÒ»´Î£¬ÒòΪÒßÇé·À¿Ø£¬ÕâÁ½¸öÕ¾¶¼²»Ö§³ÖÕ¾ÄÚÖ±½Óת³Ë£¬·ÇµÃ³öÕ¾×öºËËáÔÙÖØÐ½øÕ¾³Ë³µ£¬Òò´ËÔڼƻ®×ª³Ë³µ´ÎʱÇëÁô×ãʱ¼ä£¬ÎÚ³ľÆë×öµÃÏà¶Ô»¹±È½ÏºÃ£¬»áÈÃÓÐת³ËµÄ³Ë¿ÍÏÈϳµ£©

image011.jpg

ÏÂÔØ»ý·Ö: ¿±Ò -1

ͼ3-6ÑØÍ¾·ç¹â£¨°ü³µÒÁÄþµ½ÌØ¿Ë˹Çí¿âʲ̨´å£©

image013.jpg

ÏÂÔØ»ý·Ö: ¿±Ò -1

ͼ3-7Íí²Í°ËØÔ³Ç¸½½ü·±ßµêµÄÌÒ×Ó£¨ÎÒÓëDµ÷¡¢ÐÂÓê·ÉÑï¡¢ÓÆÓÆÑã´óÕª´ó³Ô£¬Ë­½ÐÀϰ岻³Ïʵ˵ºÃµÄ´óÃ×5.5Ôª/¹«½ï±ä³ÉÁËÊнïÁËÄØ£¬¹þ¹þ£©

image015.jpg

ÏÂÔØ»ý·Ö: ¿±Ò -1

ͼ3-8ÑØÍ¾·ç¹â£¨°ü³µÒÁÄþµ½ÌØ¿Ë˹Çí¿âʲ̨´å£¬²ÝÂÍÈç³ñ¶Ð£¬Õ𺳣¬Í¬Ê±¶ÔÎÚËï¸ü¼ÓÆÚ´ý£©

image017.jpg

ÏÂÔØ»ý·Ö: ¿±Ò -1

ͼ3-9µ½´ïÇí¿âʲ̨´å

image019.jpg

ÏÂÔØ»ý·Ö: ¿±Ò -1

ͼ3-10ÍùÇí¿âʲ̨´åµÇɽ¿Ú½ø·¢

¾­¹ýÁ½ÌìÁ½Ò¹µÄ³µÂí¸Ð¾õÒ»ÏÂ×Ӿ͵½´ïÁËͽ²½Æðµã£¬°³È̲»×¡ÏóÍôÊ«ÈËÒ»ÑùÊ«ÐË´ó·¢£ºÖ»ÒªÄ¿±êÊÇÎÚËï¹ÅµÀ¡¡Áô¸ø¸÷λÓÑÓѵľÍÖ»ÓнÅÓ¡£¡¹þ¹þ£¬¹þ¹þ¡£

ÓеãС²åÇú£¬±¾À´µ½´ï´åÀïÃæÌìÉ«»¹²»Íí£¬ÎÒÃÇÏëΪÃ÷ÌìÕùÈ¡µãʱ¼äÍùǰ×ßÒ»×ßÔÙÔúÓª£¬ÎÞÄδåÀïµÄ¹ÜÀíÈËÔ±ÏÈÊÕ½ÉÁËÎÒÃǵÄÉí·ÝÖ¤£¬ËµÒªµÇ¼Ç£¬ºóÀ´ÓÖÒªÎÒÃÇ×âËûÃǵÄÂí£¬¼ÞÅ®»¹´îÒ»¸öÍÞ£¬ÇëһƥÂí¼ÓÂí·òÔÙ¼ÓÂí·ò×Ô¼ºÆïµÄÂíÒª°´3Æ¥ÂíËãÇ®£¬Ã¿ÌìÒª1000Ôª¶à£¬ÐгÌ6Ì컹Ҫ¼Ó»Ø³Ì2Ì죬Ҫ°´8ÌìËãÇ®£¬ÎÒÃÇÒ»À´ÊÇÅÂÔ×£¬¶þÀ´ÊÇÒ²×÷ºÃÁË֨װµÄ×¼±¸£¬Âí¿Ï¶¨ÊDz»×âµÄ£¬Ç®Ò²ÊDz»¸¶µÄ¡£×îºóÔÚÍâ½»²¿³¤ÓÆÓÆÑãºÍÁì¶ÓµÄÎÓÐýÏ£¬´ðÓ¦ÔÊÐíÎÒÃǾ͵ØÔúÓª£¬µÚ¶þÌì¿É×ÔÐгö·¢¡­¡­£¬´óÃÀÅ®»ØíøÒ»Ð¦£¬¹þÈø¿ËС¸çÍû·ç¶øµ¹£¬¹þ¹þ£¡ÌìɫҲÍíÁË£¬¾ÍסÏÂà¶¡£

image021.jpg

ÏÂÔØ»ý·Ö: ¿±Ò -1

ͼ3-11Íâ½»´ó·È£ºÓÆÓÆÑã

image023.jpg

ÏÂÔØ»ý·Ö: ¿±Ò -1

ͼ3-12½øÉ½¿ÚÓªµØ£¨10µã¶àÌì¿ìºÚÁË£©

Ò»¿´Ê±¼ä£¬ÎҵĹԹԣ¬¿ì11µãÁË£¬Ë¯°É£¿±¾À´³õ²½¼Æ»®ÊÇ֨װ×ßÈ«³ÌµÄ£¬ÏëÆð°üÓеãÖØ£¨³öÃÅʱ4°üÈâ¼ÓËùÓÐÎïÆ·°ü´óÖÂÊÇ36½ï£¬¼ÓÉÏÃ×ºÍÆø¹ÞÓ¦¸ÃÉÏ40½ïÁË£¬ÄÜÁ¦Ç¿µÄ´óÉñÃǹ«ÓÃÎï×ʸü¶àµã°üÖØÓ¦¸ÃÔÚ40½ïÒÔÉÏÁË£©£¬Ë®Ò²ÓеãÀ䣬¶ÔδÀ´ÐÄÀïûµ×ÁË£¬»¹ÊÇ×âÂí°É£¿Í¶Æ±±í¾ö8£º5£¬ÉÙÊý·þ´Ó¶àÊý£¬¾ö¶¨×âÂí£¡Áì¶ÓÓÖÁªÏµ´åÀïµÄÂí°ï£¬´ðÓ¦µÚ¶þÌì¹ýÀ´£¬¶Ô·½»¹ÒªÇ󸶶¨½ð500£¬´ó¼Ò¶¼¾õµÃÒѾ­µ½ÄãÃÇ´åÁ˸¶¶¨½ðËÆºõûÒâÒåÁË£¬»¹ÊÇÒÔ³ÏÐÅÔ¼¶¨°É£¬Âíµ½³É×â¡£´óÎÊÌâ½â¾öÁË£¬Ë¯ÁË˯ÁË¡­¡­ÎØÎØÎØ¡£
·¢±íÓÚ 2022-8-4 14:40 ÏÔʾȫ²¿Ìû×Ó
±¾Ìû×îºóÓÉ howmanisme ÓÚ 2022-8-6 07:49 ±à¼­

µÚËÄ½Ú Â·ÐÞÔ¶Ùâ£ß¿ÐÐ

¹ÅµÀ£­firstday

ºÚÒ¹¸øÁËÎÒºÚÉ«µÄÑÛ¾¦
ÎÒÈ´ÓÃËüѰÕÒ¹âÃ÷
           £ß£ß¹Ë³Ç

ʵ¼ÊÉÏÎÞÂÛÄãѰ²»Ñ°ÕÒ£¬µÚ¶þÌìÌ«ÑôÕÕ³£ÉýÆð£¬¹âÃ÷Ò²»áÈçÆÚ¶øÖÁ¡£Ð½®µÄÔ糿Óë¼ÒÏç´óÓÀÖݵÄÔ糿Ҳûɶ²»Í¬£¬6µãÖÓÌìÒÑ͸ÁÁ¡£ÓëºóÇÚ±£ÕϹ²ÕʾÍÊÇÂé·³£¬5µãÖÓ¾ÍÔÚ¶£¶£µ±µ±×¼±¸Ôç²Í¡£Á½¹ø·¹Á½°üÈ⣬Íâ¼ÓÒ»¹øÌÀ£¬Ö®ºó»ù±¾¶¼ÊÇÕâ¸ö±ê×¼£¬ÄÄÅÂÈý´óʳÉñ£¨µä¹Ê£º²×É£¡¢É½Ë®¡¢ÂÞÂíÈý¸öÄÜÁ¦³¬Ç¿£¬Ê³Á¿Ò²¾ªÈË£¬µ«·²ÓÐÀä²ËÊ£·¹ÎÒÃÇ×îÏÈÏëµ½µÄ¿Ï¶¨ÊÇËûÃÇ£©Æë¾Û¶¼Ã»Ñ¹Á¦¡£Ôç²Íºó˵ºÃµÄÂí°ï²»¼û×ÙÓ°£¬´òµç»°Ò²¹Ø»ú£¬µÈµ½8£º00µã»¹ÊÇûÈËÀ´£¬×òÌì¾ÍÌý˵½ñÌìÊÇËûÃǵÄ"¹Å¶û°î½Ú"£¬Ï൱ÓÚÔÛÃǺº×åµÄÐÂÄ꣬Ӧ¸ÃÊDz»À´ÁË£¬¹ýÄêû¼Ó°à·Ñ¸éÎÒÒ²²»À´ÁË£¬ÄÇÔÛÃÇÖ»ÓÐ×Ô¼º×öÅ£×öÂí£¬ÖØ×°³ö·¢à¶£¡

image001.jpg

ÏÂÔØ»ý·Ö: ¿±Ò -1

±±½®·ç¹â£º´óÉñСÓ㣨´ËÐÐ×ÔðÊÕ¶Ó£©

image002.jpg

ÏÂÔØ»ý·Ö: ¿±Ò -1


image003.jpg

ÏÂÔØ»ý·Ö: ¿±Ò -1

±±½®·ç¹â£ºÏª¹È

image004.jpg

ÏÂÔØ»ý·Ö: ¿±Ò -1

±±½®·ç¹â£ºÅ£

image005.jpg

ÏÂÔØ»ý·Ö: ¿±Ò -1

±±½®·ç¹â£ºÏª¹ÈÍùÉÏ

image006.jpg

ÏÂÔØ»ý·Ö: ¿±Ò -1

±±½®·ç¹â£ºÓд¶ÑÌ


·¢±íÓÚ 2022-8-4 14:42 ÏÔʾȫ²¿Ìû×Ó
×òÍíµÄÓªµØ¾ÍÔÚϪÁ÷ÅԱߣ¬º£°ÎԼΪ2000m£¬½ñÈյķ³ÌÖ÷ÒªÊÇÑØÏª¹È»ºÂýÅÀÉý£¬³ÉƬµÄÕëÒ¶ÁÖÓë²Ýµé»ì½»£¬¼äÔÓѩɽÈܱù»ò½µË®ÐγɵÄϪÁ÷£¬¶«·½Ð¡ÈðÊ¿·çòÖð½¥ÏÔÏÖ¡£

image007.jpg

ÏÂÔØ»ý·Ö: ¿±Ò -1

±±½®·ç¹â£ºÈýÃÀ£¨Æ®ÔÆ¡¢ÓÆÓÆÑã¡¢À¼×Ó£©

image008.jpg

ÏÂÔØ»ý·Ö: ¿±Ò -1


image009.jpg

ÏÂÔØ»ý·Ö: ¿±Ò -1

±±½®·ç¹â£ºÂÌÒðÉÏÀ¶ÌìÏÂÔÛÃǺϸöÓ°

image010.jpg

ÏÂÔØ»ý·Ö: ¿±Ò -1

±±½®·ç¹â£ºÂ·²Í

image011.jpg

ÏÂÔØ»ý·Ö: ¿±Ò -1


image012.jpg

ÏÂÔØ»ý·Ö: ¿±Ò -1


image013.jpg

ÏÂÔØ»ý·Ö: ¿±Ò -1


image014.jpg

ÏÂÔØ»ý·Ö: ¿±Ò -1

±±½®·ç¹â£º½¥Èë¼Ñ¾³

image015.jpg

ÏÂÔØ»ý·Ö: ¿±Ò -1

±±½®·ç¹â£ºÓÖ¼û´¶ÑÌ
·¢±íÓÚ 2022-8-4 14:45 ÏÔʾȫ²¿Ìû×Ó
image016.jpg

ÏÂÔØ»ý·Ö: ¿±Ò -1

±±½®·ç¹â£ºÐ¡Óã×ÜÔÚÑϸñÂÄÐÐËûµÄÊÕ¶ÓÖ°Ôð

image017.jpg

ÏÂÔØ»ý·Ö: ¿±Ò -1


image018.jpg

ÏÂÔØ»ý·Ö: ¿±Ò -1

±±½®·ç¹â£º²Ý¸üÂÌÁË

image019.jpg

ÏÂÔØ»ý·Ö: ¿±Ò -1

±±½®·ç¹â£º°×Ë®´óʦ£¨±¾¶ÓÓùÓÃÉãӰʦ£¬ÅÜǰÅܺóÅÄÕÕ£¬´ó³¤ÍÈ×ÜÊÇÔڸϷ£©

image020.jpg

ÏÂÔØ»ý·Ö: ¿±Ò -1

±±½®·ç¹â£ºÂ̲ÝÈçÒð

image021.jpg

ÏÂÔØ»ý·Ö: ¿±Ò -1

±±½®·ç¹â£º³ÉÆ¬ÔÆÉ¼

image022.jpg

ÏÂÔØ»ý·Ö: ¿±Ò -1


image023.jpg

ÏÂÔØ»ý·Ö: ¿±Ò -1

±±½®·ç¹â£ºÒ»¶ÔҰѼ×Ó£¨ÊÖÆø±³°¡£¬ÅÜÕâôԶÀ´Ì¸¸öÁµ°®»¹ÓÐÈËÀ´´òÈÅ^-^¡£¾Ýɽˮ´óÉñ¿¼Ö¤£¬ÕâѼ¿ÉÄÜΪ³àÂéѼ£¬Ììɽ½ÏΪº±¼û¡££©

image024.jpg

ÏÂÔØ»ý·Ö: ¿±Ò -1


image025.jpg

ÏÂÔØ»ý·Ö: ¿±Ò -1

±±½®·ç¹â£º²ÝÔ­ÉÏ×ÜÓпª²»ÍêµÄ»¨£¬¾¡¹Ü»¨¼¾Òѹý

image026.jpg

ÏÂÔØ»ý·Ö: ¿±Ò -1


image027.jpg

ÏÂÔØ»ý·Ö: ¿±Ò -1

±±½®·ç¹â£ºÀ¶Ìì²»¼ûÁË£¨Ç°ÅÅÓұ߱³Â̰üµÄÊÇÎÒÃÇÔÚ·ÉϼñµÄ½­Î÷С»ï×ÓС½­£¬ÍøÃû"×·"£¬Ç¿Â¿£¬¶ÀÐÐÏÀ£¬Ò»¸öÈ˱³°ü×ßÎÚË°üÖØ50½ïÒÔÉÏ£¬´ó¸Å¾õµÃÎÒÃǶӻ¹ºÃÏà´¦£¬ºóÃæ»ù±¾È«³ÌÓëÎÒÃÇͬÐУ©

image028.jpg

ÏÂÔØ»ý·Ö: ¿±Ò -1


image029.jpg

ÏÂÔØ»ý·Ö: ¿±Ò -1

±±½®·ç¹â£ºÓеãÀÛ£¨´óʦÓÖÔÚ×¥ÅÄ?£©

image030.jpg

ÏÂÔØ»ý·Ö: ¿±Ò -1

±±½®·ç¹â£ºÀ¶Ìì»ØÀ´ÁË
·¢±íÓÚ 2022-8-4 14:47 ÏÔʾȫ²¿Ìû×Ó
ÏÂÎçËĵã¶àµ½´ïÒ»×ù½Ï¿íÀ«µÄľÇÅ£¬¹ýÇžÍÊÇһƬƽ̹µÄ²ÝµØ£¬ÓÒÊֱ߻¹ÓÐÄÁÃñ·¿£¬ËãÊÇÐǼ¶ÓªµØ£¬º£°ÎÒѾ­ÅÀÉýµ½ÁË2800m£¬×ßÁË15¹«À¸ºÖز»µÍÓÚ20¹«½ï£¬ÌåÄÜÉÔ²îµÄ»ù±¾ÒѾ­µ½Á˼«ÏÞ£¬¶àÊý¶Ó»áÑ¡ÔñÕâÀïÔúÓª£¬ÎÒÃÇÏÈÐÝÏ¢¡£Ìý˵ÎÚËï¹ÅµÀÒ»Ìì¿É¾­ÀúËļ¾£¬Ã»´­ÉÏÒ»¿ÚÆø£¬ËµºÃµÄÀ¶Ìì°×ÔÆËµÃ»¾ÍûÁË£¬Àä·çÒ»Æð¾Í¿ªÊ¼ÏÂÓ꣬¸Ï¿ìÅûÉÏÓêÒÂ˳±ã°Ñ°ü±£»¤ÆðÀ´£¬ÓеĸɴàÅÜÄÁÃñ·¿±ÜÓ꣬Óê²»ÊǺܴó£¬10·ÖÖÓºó¾ÍÍ£ÁË£¬ËµºÃµÄÀ¶Ìì°×ÔÆÓÖ»ØÀ´ÁË¡£¿¼Âǵ½Ã÷ÈÕÒª·­Ô½Ò»¸ö´ïÛ࣬¼Ó֮н®µÄÌìÍíÉÏ10µãÒ²²»Ò¹£¬´ËʱÊÖ»úÒѾ­Ã»ÐźÅÁË£¬ÄѵÀÕâʣϵĴó°×Ìì5¸öСʱÄã¿´ÎÒÎÒ¿´ÄãÂ𣿾¡¹ÜÌåÄÜÒѾ­»ù±¾¼ûµ×£¬µ«´ó¼Ò»¹ÊǾö¶¨Íùǰ¸ÏÒ»¸Ï¡£

image031.jpg

ÏÂÔØ»ý·Ö: ¿±Ò -1


image032.jpg

ÏÂÔØ»ý·Ö: ¿±Ò -1

±±½®·ç¹â£ºÄ¾ÇÅ£¨¹ýÈ¥¾ÍÊǶàÊý¿ÐÐÕߵĵÚÒ»ÌìÓªµØ£©

ÓÖÊÇÒ»¶Î±È½Ï¶¸µÄ¼èÄÑÅÀÉý£¬°ë¸öСʱºó£¬À¶ÌìËÆºõÓÖ²»¼ûÁË£¬ÓÖ¹ÎÆðÁËÀä·ç£¬¿Ï¶¨ÓÖÒª±äÌ죬×ßÔÚÇ°ÃæµÄÁì¶ÓÓë°×Ë®´óʦ¾ö¶¨¾¡¿ìÕÒÓªµØ£¬ÎÞÄÎһֱûÓÐÀíÏëµÄ£¬ÖÐ;ÓÐ¿éµØÔÚºÓ¹ÈÅÔ±È½ÏÆ½£¬ÕæÏë°Ñ°ü·ÅÏÂÀ´ÔúÓªËãÁË£¬ÊµÔÚÓеã×ß²»¶¯ÁË£¬µ«×Ðϸһ¿´µØºÜʪ¿Ï¶¨ÅÅË®²»³©£¬²»µÃ²»ÓÖÍùǰ¼ÌÐø¸Ï£¬×îºóÔÚ¾àÇűßÓªµØÉÏÀ´Ô¼3¹«Àº£°ÎÔ¼3000mµÄλÖ÷¢ÏÖÒ»¿éƽµØºÜ²»´í£¬Õâ¸öʱºòÀä·çÒѾ­ºÜ´ó£¬¿ªÊ¼ÓÐÁãÐǵÄÓêÁË¡£¹Ë²»ÉϼÓÒ·þ£¬¸Ï¿ì´îÕÊÅÊÖæ½ÅÂÒ£¬°ÑÕÊÅî´îºÃ£¬Óê¾Í±ä´óÁË»¹¼ÐÔÓÓбù±¢£¬¶ãÁËÒ»ÏÂÓ꣬ºÃÏñûÓÐÍ£µÄÒâ˼£¬ÕâʱÒѾ­ÈËÀ§Âí·¦ÁË£¬´ó¼Ò¸É´àµ¹Í·Ë¯´ó¾õ£¬ÎØÎØÎØ£¬²»¹Üà¶¡­¡­µÈÓê¹ýÌìÇ磬´ó¼ÒÐÑÀ´£¬ÒѾ­¿ì9µãÁË£¬¸Ï½ôÂñ¹øÔì·¹¡£Ð¡ÓãÒòΪҪÊÕ¶Ó£¬ÕÊÅîÊÇ×îºó´îÆðµÄ£¬ËäÓÐÁì¶Ó°ï棬»¹ÊÇÁÜÁ˵ãÓ꣬û´øÓðÈÞ·þ£¬ÄñÅÆµÄ³å·æÒÂÒ²¿¸²»×¡Ñ©·ç£¬ÀäµÃ¹»Çº¡££¨ÌâÍâ»°£ºÐÐǰÒÁÄþÓëÎÚÊеÄÌìÆøÔ¤±¨¸ù±¾Ã»Óвο¼¼ÛÖµ£¡Èç¹û°´Õâ¸öÀ´×¼±¸Ò·þ¿Ï¶¨¿ðư£©

image033.jpg

ÏÂÔØ»ý·Ö: ¿±Ò -1


image034.jpg

ÏÂÔØ»ý·Ö: ¿±Ò -1

±±½®·ç¹â£ºÇ°·½·çÔÆ¼¤µ´ÓÖÒª±äÌ죨ÉãÓÚÏÂÎç4£º28£¬Æ¬ÖÐÓ¦¸ÃÊÇɽˮ´óÉñ£¬×ÔÊöÕâÌìÒѵ½¼«ÏÞ£¬Ò»Ö±½ôҧţƨ¹ÉµÍͷí¾¢ÔÚºóÃæ×·£©

ÕæÊǺÃÏÕ£¬ÎÒÃÇÔÚÕâÀï¶ãÓê˯´ó¾õµÄʱºò£¬Óиö¶ÓÕýÔÚ·­Ô½Çí´ïÛ࣬ÎÒÃÇÕâÀïϵĶàÊýÊÇÓ꣬ËûÃÇÈ´ÊǷ紵ѩ£¬Äܼû¶ÈºÜµÍ£¬¶ÓԱʧÎÂÑÏÖØ£¬¹ü½ôÓêÒÂÒ»²½Ò»²½ÍùÏÂÒÆ£¬²îÒ»µã¾ÍÒª¹ÒÁË¡­¡­µÚÈýÌìÎÒÃǸÏÉÏËûÃÇʱÓëÎÒÃÇ˵£¬ËûÃǼ¸¸öÒѾ­ÈÏΪ×Ô¼º¿Ï¶¨»á¹Ò¡­¡­ÕæÓе㲻º®¶øÀõ£¬ËûÃÇ¿ÉÊÇÓÐ×ß¹ýÕâÌõÏß¶à´ÎµÄרҵÁì¶ÓµÄ£¬Èç¹ûÎÒÃÇÔâÓöµ½ÕâÖÖÇé¿ö£¬ÕæÊDz»¿°ÉèÏë¡­¡­

image035.jpg

ÏÂÔØ»ý·Ö: ¿±Ò -1

±±½®·ç¹â£ºµÚÒ»ÍíÓªµØ£¨ÉãÓÚÍíÉÏ9µã£¬Óêºó·ÅÇ磬Ì컹ûÓкڵÄÒâ˼£¬Çí´ïÛà¶³ö¸öɽ¼â¼â£©

image036.jpg

ÏÂÔØ»ý·Ö: ¿±Ò -1

±±½®·ç¹â£ºÕâ²»ÊÇÀ۵øúËÀ¹·ÑùµÄɽˮÂð˯һ¾õ¾ÍÂúѪÁË£¿

°¥Ñ½£¬²»ºÃ£¬ÓÐÈ˵ı³°üµÄ°ü´ø¶ÏÁË£¡ÎÒÏ룬ÕâÏÂÕæµÄ¿ðưÁË¡£Õâ²Å¿ª×ߵĵÚÒ»Ìì¾Í¶Ï°ü´ø£¬±¾À´À¼×ÓµÄСÑü°ü¿ªÏߣ¬ÔÚ·ÉÏÂòÁËÒ»¸öÕëÏß°üµÄ£¬ÔçÉÏÆð³ÌʱΪÁ˼õÖØÒ²¶ªÆúÁË£¬Õ§°ì£¿Ò»¿´°üµÄÆ·ÅÆ£¬»¹ÊÇÏìµ±µ±µÄ"NorthFace"±±Ã棬´óÅÆ°¡£¬Õâ¸öÅÆÎÒÌ«ÊìϤÁË£¬ÎÒÏÖÔÚ±³µÄ¾ÍÊÇÕâ¸öÅÆ£¬¸úÁËÎÒ5~6ÄêÁË£¬Ã»µô¹ýÁ´×Ó¡£ÕâʱÓÐÈËͻȻÏëµ½£¬°×Ë®´óʦ²»ÊÇ´øÁËÒ»¸ù×¼±¸¹ýºÓÓõ͝Á¦ÉþÂ𣬸ϿìÄóöÀ´£¬½ØÉÏÒ»¶Î½ÓÉÏ£¬Ëƺõ»¹²»´í¡£ÎÒÖÁ½ñ¶¼²»ÖªµÀÕâÊÇÒ»¸öʲô¸ß¼¶½Ó·¨£¬´ó¼ÒÏëѧϰµÄ¿ÉÒÔÁªÂç°üµÄÖ÷ÈË£ºDµ÷´óÉñ£¬ÔÙ²»Íƽ飬ÐÄÀï¶¼Óе㲻°²ÁË£¬ÒòΪºóÃæ»¹ÓоªÏ²¡£

image037.jpg

ÏÂÔØ»ý·Ö: ¿±Ò -1

±±½®·ç¹â£ºDµ÷´óÉñ£¨ÓÒÒ»£¬×÷Ϊ¶Ï´ø±³°ü֨װ×ßÎÚËïµÄ´óÉñÏëDµ÷Ò²²»ÐÐà¶£©

·¢±íÓÚ 2022-8-4 14:51 ÏÔʾȫ²¿Ìû×Ó
±¾Ìû×îºóÓÉ howmanisme ÓÚ 2022-8-6 07:56 ±à¼­

µÚËĽڡ¡Â·ÐÞÔ¶Ùâ£ß¿ÐÐ

¹ÅµÀ£­Second day

ÊÀ½çÉÏΨÓÐÁ½Ñù¶«Î÷ÉîÉîÕðº³ÎÒÃǵÄÐÄÁé:Ò»ÊÇÎÒÃÇÍ·¶¥è­è²µÄÐÇ¿Õ;Ò»ÊÇÎÒÃÇÄÚÐijç¸ßµÄµÀµÂ×¼Ôò¡£
                                                        --¿µµÂ

Ò»¸öÈ˵ǵÃÔÙ¸ßÄܸ߹ýÎÒÃÇÍ·¶¥è­è²µÄÐÇ¿ÕÂð£¿Òò´Ë£¬ÈËÊÇûÓÐʲô×ÔÓÉÒâÖ¾µÄ¡£

½ñÈÕÒª·­Ô½´ËÐеĵÚÒ»¸ö´ïÛ࣬º£°Î3760m£¬ÓªµØº£°Î¾Íµ½3000ÁË£¬ÔÚÓªµØÉϾͿÉÒÔ¿´µ½Çí´ïÛàÉϵÄɽ¼â¼â£¬¼¸ºõ½üÔÚÑÛǰ£¬ÏàÐÅÎÒÃǺܿì¾Í¿ÉÒÔ°ÑËü²ÈÔÚ½Åϵġ£

ÅÀÆðÀ´Ê±ÒѾ­³öÌ«ÑôÁË£¬·ÅÑÛËĹˣ¬ËÄÖܵÄɽÂͱÈ×òÈÕÓÖ°×Á˼¸·Ö£¬¸ÒÇé×òÍíÓÖÏÂÑ©ÁË£¿³ÃºóÇÚ×ö·¹Ö®»ú¸Ï¿ì´ò¸ö¿¨¡£ÌìɽËýÌ«¸»ÓÐÁË£¬²»ÏñÇà²Ø¸ßÔ­µÄɽ"Çî"µÃֻʣÏÂ"ÈÕÕÕ½ðɽ"ÁË£¬Ëý²»ÐèÒªÕâ¸ö¡£

ÓªµØÁ½±ß¶¼ÊÇϪÁ÷£¬Êþ¿ÚÏ´Á³£¬Ë®ÀäµÃ´Ì¹Ç£¬½ÊÒ»ÏÂë½íÊÖÒª·Å¿ã¶µÀïÎæ°ëÌì²ÅÄÜ»º¹ý¾¢À´£¬Ìý˵½ñÌ컹Ҫ¹ý¼¸´ÎºÓ£¬´ó¼ÒÔÚÏ룺Èç¹û¶¼ÊÇÕâÑùµÄË®£¬ÏµÃÈ¥ÉϵÃÀ´²»£¿

image001.jpg

ÏÂÔØ»ý·Ö: ¿±Ò -1

±±½®·ç¹â£º²»»áÓÐ"ÈÕÕÕ½ðɽ"ÁË

image002.jpg

ÏÂÔØ»ý·Ö: ¿±Ò -1

±±½®·ç¹â£º´óÉñÂÞÂí£¨Ì«¿ÉÅÂÁË£¬Ôø¾­µÄʳÉñÌ컨°å²»¿´²ËÆ×°®ÉÏ˼¿¼ÁË£©

image003.jpg

ÏÂÔØ»ý·Ö: ¿±Ò -1

±±½®·ç¹â£º´óÉñËĸ磨´ËÐÐÕæÕýµÄÀÏ´ó£¬Ð۵úܱÈÇïºóµÄÂìòÆÌøµÃ¸ß¶àÁË£¬¹þ¹þ£©

Ôç²Íºó°ÎÓª³ö·¢£¬Ò²ºÄÁË1ÌìµÄʳÎïÁË£¬Ëƺõ°üÀïµÄÎï×ʲ¢Ã»ÓмõÉÙʲô£¬¼ÓÉÏËĸç´ÓËû°üÀïÄÃÀ´µÄÒ»¸ö´óÆø¹Þ£¬ºÃÏñ»¹ÓÐ40½ïµÄÑù×Ó£¬²»¹ÜÁË£¬×ߣ¡

image004.jpg

ÏÂÔØ»ý·Ö: ¿±Ò -1

±±½®·ç¹â£ºÌìÆø²»´í£¬Çí´ïÛ಻Զ

image005.jpg

ÏÂÔØ»ý·Ö: ¿±Ò -1

±±½®·ç¹â£ºÊ×ÏȾÍÒª¹ýÒ»¸ö½Ï¿íµÄ³å»ýºÓ£¬²»ÓÃʪ½ÅÉæË®£¨´óÉñÂÞÂí£©

image006.jpg

ÏÂÔØ»ý·Ö: ¿±Ò -1

±±½®·ç¹â£º¹ýºÓºóÇí´ïÛàÔÚÍû

image007.jpg

ÏÂÔØ»ý·Ö: ¿±Ò -1

±±½®·ç¹â£ºÀϺúÔÚЭÖúÆäËûÈ˹ýºÓ

image008.jpg

ÏÂÔØ»ý·Ö: ¿±Ò -1

±±½®·ç¹â£º´óÉñÀϺú£¨Ôø¾­Ò»È˼çÌô4¸ö֨װ°üÉϾ²ËÁ룬»¶Ó­±§´óÍÈ£©

·¢±íÓÚ 2022-8-4 14:52 ÏÔʾȫ²¿Ìû×Ó
±¾Ìû×îºóÓÉ howmanisme ÓÚ 2022-8-6 08:02 ±à¼­

Çí´ïÛà¿´ÆðÀ´È·Êµ²»¸ß£¬ÎÒÃǶ¼»³ÒÉËüÊDz»ÊÇÓÐ3760µÄº£°Î£¬Ô½¹ýµÚÒ»¸ö½ÏƽµÄ²ÝµØºóÒÔΪµ½ÁË£¬½Ó×ÅÓÖÊǵڶþ¿é²ÝµØ£¬Õâʱ²ÝµØÉÏÃæÒѾ­ÓÐÁãÉ¢µÄ»ýÑ©£¨Ô­À´ÅÀѩɽ¶¼Òª¹ý²ÝµØµÄ°¡£©£¬¹ýÁ˵ڶþ¿é²ÝµØÓÖÓÐÒ»¿éÕÓÔóÒª¹ý£¬ÕÓÔóÉÏÊÇÒ»¸öÒ»¸öµÄ²ÝÍÅ£¬½ÏÈÝÒ×ÏÂÏÝ£¬ÒªÐ¡ÐÄѡ·×ߣ¬¾­¹ý500¶àÃ׺£°ÎÅÀÉý£¬¶ÓÎéÒѾ­À­µÃ±È½Ï³¤ÁË£¬¿ì½Ó½ü´ïÛàÏÂɽ½Åʱ£¬¿´ÁËʱ¼ä£¬°¥Ñ½ÅÀÁË3¸öСʱ£¬ÒѾ­¿ì12µãÁË£¬¸Ï¿ì³Ôµã¶«Î÷²¹³äÌåÄÜ£¬µÈÁËÒ»»á²»¼ûËĸ絽À´£¬ÊÕ¶ÓСÓã´«À´Ò»¸ö²»ºÃÏûÏ¢£¬ËĸçµÄ½ÅáËÁË×ß²»¶¯ÁË£¬Ôõô°ì£¿¿´É˿ڲ»¹âáËÁË¿ÉÄÜ»¹Ë¤õÓÁËÓвÁÉË£¬Ç°Ãæ¶ÓÔ±ÂýÂý¿ªÊ¼µÇ´ïÛàÁË£¬Ëĸ绹Ҫ°ÔÂù×Ô¼º±³°üÂýÂý×ߣ¬Áì¶Ó×éÖ¯ºóÃæµÄ¼¸¸öÈËÉÌÁ¿£¬´ó¼ÒÒ»ÖÂÈÏΪ£ºËĸç°üÊDz»Äܱ³ÁË£¬ÈËÂýÂý×ߣ¬°üÓɲ×É£¡¢ÀϺú¡¢Ð¡Óã¡¢°×Ë®¼¸´óÇ¿È˽ÓÁ¦±³ÉÏ´ïÛࣨʵ¼ÊÉϺóÃæÐÂÓê·ÉÑïÒ²¼ÓÈëµ½Á˽ÓÁ¦µÄÐÐÁУ¬ÏÖÔÚÖªµÀʲô½Ð³öµÀ¼´áÛ·åÁ˰ɣ©£¬Èç¹ûÅöµ½Âí°ï¾ÍÇëÂí¡£¸ÕºÃÉÌÁ¿ºÃ¾ÍÓиöÄÁÃñÆï×ÅһƥÂí´ÓÎÒÃÇÅԱ߾­¹ý£¬ÔËÆøÌ«ºÃ°É¡£ÓëÄÁÃñ½âÊÍÒÔºó¿ªÊ¼²»Í¬Ò⣺"ÍÔ²»ÁËÍÔ²»ÁË£¬Âí²»ÐÐ"£¬¾­¹ýÇóÇ飬×îºó»¹ÊÇͬÒâ¸øÎÒÃÇÍÔ°ü£¬Ë­Öª°ü»¹Ã»ÉϺã¬Âí¾ÍÒªµ¹ÁË£¬¸ü²»ÒªËµ·­´ïÛàÁË£¬Ô­À´ÊÇһƥÀÏÂíÊÝÂí£¬ÕæµÄÊÇ"Ì쾻ɳ£¬¹ÅµÀÎ÷·çÊÝÂí"Ö»ÄÜ×÷°Õ£¡

image009.jpg

ÏÂÔØ»ý·Ö: ¿±Ò -1

±±½®·ç¹â£º¶ÓÎéÂýÂýÀ­¿ª¾àÀ룬ËĸçÂäÔÚºóÃæ

image010.jpg

ÏÂÔØ»ý·Ö: ¿±Ò -1

±±½®·ç¹â£º·­ÉÏÇí´ïÛ࣬Զ´¦ÌìɽȺ·åÓ³ÈëÑÛÁ±£¨²×É£¡¢ÀϺú¡¢Ð¡Óã¡¢°×Ë®¡¢ÐÄÓê·ÉÑﻹÔÚ½ÓÁ¦±³°ü£©

·­ÉÏÇí´ïÛàÒѾ­µ½ÏÂÎç1£º30ÁË£¬×ßÁËÕûÕû5¸öСʱ£¬ÒÔΪÇáËɿɴïµÄ¾¹È»ÕâôÄÑ¡£È»¶øÕæÕýµÄ¿¼Ñé²Å¸Õ¸Õ¿ªÊ¼£¬ºÃ¶àÈ˵İÑÇí´ïÛàÒÔºóµÄ¹ì¼£Ö»±ê¼ÇÁËËĸö×Ö£ºÒ»Â·ÏÂÆÂ¡£ºÃÒ»¸öһ·ÏÂÆÂ£¬Çí´ïÛൽÁïË÷ÓªµØ£¬¾ÍÊÇÕâÒ»¶ÎÎÒ±»ÍêÈ«À­±¬£¬ºÃÔÚÓÐСÓã¡¢²×É£¡¢ÐÂÓê·ÉÑï¡¢Dµ÷Ò»Ö±Åã×Å×ß¡­¡­ÊºóÎÒÔÚGoogle Earth Pro¸´ÅÌÈ«³Ì¸ß³Ì£¬ÈçÏÂͼ£º

image011.png

ÏÂÔØ»ý·Ö: ¿±Ò -1

¸ß³ÌÏÔʾº£°Î3000->3760->2000£¨½Ó½üÓªµØ6¹«ÀïλÖû¹Óиö½ü°ÙÃ×ÅÀÉý£©£¬Ï½µÇúÏߺܶ¸£¬Â·³Ì½Ó½ü24¹«ÀÔçÉÏ8µã×ßµ½ÍíÉÏ11µã£¬40½ï֨װ£¬5Íò¶à²½£¬Ó¦¸Ã¶Ôÿ¸öÈ˶¼ÊDz»ÇáËɵ쬶¼ÊÇÆÆ¸öÈ˼ǼµÄ´æÔÚ¡£ÀϺúСÓãµÈ·´¸´¸øËĸ米°üµÄ£¬¹À¼ÆÓ¦¸Ã³¬25¹«ÀïÁË¡£

´À°¡£¬Ïþ²»µÃÌáǰÔúÓª£¿ÏëÊÇÏ룬ӪµØÒ²ÓУ¬µ«ºóÃæÐÎÊÆ·¢Õ¹£¬±ÆµÃÎÒÃÇÖ»ÄÜÒ»ÌõµÀ×ßµ½ºÚÁË¡£

Ç°Ãæ²»ÊÇ˵ËĸçµÄ°ü¼¸´óÇ¿È˽ÓÁ¦±³ÉÏÁË´ïÛ࣬ÐÝÏ¢ÒÔºó£¬ÒòΪºó³ÌÖ÷ÒªÊÇÏÂÆÂ£¬ËĸçÓÖÒª°ÔÂù×Ô¼ºÒ»È³Ò»È³±³°ü×ߣ¬×ßÁËÒ»³ÌÓÖÂäÏÂÁË£¬Ð¡ÓãÀϺúÓÖ·µ»Ø½Ó°ü£¬ÏÂÆÂ·£¬ÉÏÆÂ·µ»Ø½Ó°üÄǸöÀÛ°¡£¬Á½Î»´óÉñÒ²Óе㿸²»×¡¡£Ç°ÃæÎÒÓëÁì¶ÓÍùǰ¸Ï£¬Ò²ÔÚɽÑü´¦ÕÒµ½ÁËÁíÍâÒ»¸öÄÁÃñ£¬È˺ÜÈÈÇ飬µ«ÎÒÃÇÌá³öÇëËûËÍÒ»¸öÈËʱ£¬ËÀ»î²»Í¬Ò⣬˵²»ÊÇÇ®µÄÎÊÌ⣬Ö÷ÒªÊÇ·³Ì̫ԶÌìºÚÒ²¸Ï²»»ØÀ´£¬¼ÒÀïÕâ±ßûÈËÕչˣ¬Ò²Ö»ÄÜ×÷°Õ¡£Êµ¼ÊÉÏ£¬×ßÁ˺ó³ÌÎÒÃDzÅÖªµÀ£¬Óкü¸¶Î·¶¼ÊÇÔÚÐüÑÂÉÏ×ߣ¬Óеĵط½Â·¿í¾ÍÊÇ10¹«·Ö£¬Èç¹ûÔÚÕâÖÖ·ÉÏ×ßҹ·µÄ»°£¬ºó¹û²»¿°ÉèÏë¡£ÂíûÇëµ½£¬ÕâÖÖ·µ»Ø½Ó°üÓÖ²»ÊǸö°ì·¨£¬´ó¼ÒÉÌÁ¿Ö»ÄܰÑËĸç°üÀïµÄ¶«Î÷·ÖÉ¢µ½¸÷È˰üÀïÈÃËĸçÇáװǰ½ø¡£¶«Î÷¸Õ·ÖÍ꣬À´ÁË´ó¾ÈÐÇ£¬ÓиöÂí°ï¸ÕºÃ¸øÇ°ÃæÒ»¸ö¶ÓËÍÎï×Ê£¬Óкü¸Æ¥Âí£¬Õâ¸öʱºòÎÒÃÇ¿´Âí°ïС¸ç¶¼ÌØË§£¬¸Ï½ôÀ¹ÏÂÀ´£¬ËûÃÇ¿ÉÒÔ´îÒ»¸öÈË£¬ÊÕ·Ñ800£¬½²ÁËһϼÛÉÙ100ÊÕ700£¬³É½»£¬ÉÏÈËÉϰü£¬ÕâʱÍâ½»´ó¿§ÓÆÓÆÑãÉÏÕó£¬ÓÖÕùÈ¡µ½Ò»¸ö´ó¸£Àû£¬¿ÉÒÔÃâ·Ñ¶à´øÒ»¸ö°ü£¬¸Ï½ô°ÑÂÞÂíµÄ´ó°ü·ÅÉÏÈ¥£¬ÓÆÓÆÑãµÄ°ü»»ÂÞÂí±³¡£¿´µ½Âí°ïС¸çÕâô¸øÁ¦£¬Íâ½»´ó¿§Ò²ÂôËûÃÇÃæ×Ó£¬ÃãΪÆäÄÑ¿çÂíÅãËûÃÇ×ßÒ»³Ì¡£ºÃÀÕ£¬½â¾öÁË´óÎÊÌ⣨ʵ¼ÊÉÏÊǽâ¾öÁ˳öÎÊÌâµÄÈË^-^£©£¬¼Ý¡­¡­

¶ÔÁË£¬Ô¼¶¨ºÃÊǰÑÈË´øµ½ÁïË÷ÓªµØµÄ£¬ÄÇÎÒÃÇÖ»ÓÐÒ²¸Ïµ½ÕâÀï»ãºÏÁË£¬ÏÖÔÚ´ó¼ÒÖªµÀΪʲôÎÒÃÇÒªÒ»ÌõµÀ×ßµ½ºÚÁ˰ɡ£

·¢±íÓÚ 2022-8-4 14:53 ÏÔʾȫ²¿Ìû×Ó
image012.jpg

ÏÂÔØ»ý·Ö: ¿±Ò -1

±±½®·ç¹â£ºÈ·ÊµÊÇһ·ÏÂÆÂ

image013.jpg

ÏÂÔØ»ý·Ö: ¿±Ò -1

±±½®·ç¹â£º´óʦ»¹ÔڸϷ

image014.jpg

ÏÂÔØ»ý·Ö: ¿±Ò -1

±±½®·ç¹â£º ÆïÂí£¨ÎÒÃǶ¼¼õÖ¬ÁË£¬¾ÍÕâ¸öÈËûÊÝ£¬Å££©

image015.jpg

ÏÂÔØ»ý·Ö: ¿±Ò -1

±±½®·ç¹â£º ×øÂí£¨Êµ¼ÊÉÏÒ²ÊÇÓ¸ÒÕßµÄÓÎÏ·£¬¿´Á˺óÃæµÄ·¶àÊýÈ˶¼ËµÔõôÄܰÑ×Ô¼ºµÄСÃü½»¸øÒ»Í·ÉüÐóÄØ¸øÇ®Ò²²»×ø£©

image016.jpg

ÏÂÔØ»ý·Ö: ¿±Ò -1


image017.jpg

ÏÂÔØ»ý·Ö: ¿±Ò -1


image018.jpg

ÏÂÔØ»ý·Ö: ¿±Ò -1

±±½®·ç¹â£º »¹ÔÚһ·ÏÂÆÂ

image019.jpg

ÏÂÔØ»ý·Ö: ¿±Ò -1

±±½®·ç¹â£º ÓÖ¼ûÒ°»¨

image020.jpg

ÏÂÔØ»ý·Ö: ¿±Ò -1

±±½®·ç¹â£º ÓÖ¼ûÕëÒ¶ÁÖ£¨Ìáʾ¿ìµ½ºÓ¹ÈÁË£©

image021.jpg

ÏÂÔØ»ý·Ö: ¿±Ò -1

±±½®·ç¹â£º Ìì¿ìºÚÁË»¹ÔÚ×ß

ÍíÉÏ11µã£¬ÖÕÓÚµ½´ïÁË£¬¸ÕºÃÌìºÚ¡£ÆïÂíµÄÁ½¸öÈËÒ»Ö±ÔÚµ£ÐÄÎÒÃǵ½²»ÁË£¬ÆäʵÎÒÃÇ×ßÔÚÐüÑ·ÉÏÒ²ÔÚÄîß¶£ºÕâÀ»¹ÓÐÕâÀ¿Ï¶¨»áÏÂÂí°É£¿Õâô¶¸µÄ·ÍòÒ»ÂíʧǰÌãÄØ£¿¡­¡­

Ì«ÀÛÁË£¬À­±¬ÁË£¬ÕÊÅî¶¼»¹ÊÇ»ï°éÃǰïæ´òºÃµÄ¡£Íí·¹×öºÃÁË£¬ºÈÁ˵ãÏ¡·¹£¬¸É·¹¶¼²»Ì«Ïë³ÔÁË£¬Ó¦¸ÃÊÇÀÛ¹ýÍ·ÁË¡£

ÌìµÀ×ÔÓж¨£¬ÈËÁ¦ÓÐʱÇî¡£¶®µÃ¾´Î·×ÔÈ»²ÅÊÇÎÒÃÇ»§ÍâÈËÄÚÐijç¸ßµÄµÀµÂ·¨Ôò°¡£¡

ÄãÐèÒªµÇ¼ºó²Å¿ÉÒÔ»ØÌûµÇ¼ | ×¢²á |