¾«Ñ¡ ¸ü¶à
















| ȱµã£º 1.ºÍ·¿¶«Í¬Ò»ÎÝéÜÏ¡£Ç°±ßҲ˵ÁË£¬Ëü¼ÒµÄÔ¡ÊÒÀëÖ÷ÎԺܽü£¬ËùÒÔ¹ýÁËÍíÉÏ11µã²»ÄÜÏ´Ô裬Òò´ËºÍ·¿¶«ÅªµÃ²»ÊÇÌ«Óä¿ì¡£Èç¹ûÄãÊÇÍí»úµ½µÄ¾Í²»Òª¿¼ÂÇÕâ¼ÒÁË¡£ 2.·¿¼äÓеãζµÀ£¬²»¹ýɢɢҲ¿ÉÒÔ½ÓÊÜ¡£ Ï´ÍêÔ迪³µµ½·¿¶«½éÉܵÄthe good home²ÍÌü£¨µØÖ·£º 260 Great South Rd, Takanini 2112 ÐÂÎ÷À¼ ¡£ËüÊÇÁ¬Ëøµê£¬ÔÚ °Â¿ËÀ¼ ÓÐÎå¼ÒµêÃæ£¬ÔÚgoogleµØÍ¼ÉÏ¿ÉÒÔ²éµÃµ½£©³ÔÍí·¹¡£Ëü¼ÒµÄ¶«Î÷±ãÒË´óÍ룬ÎÒÃǽÐÁËÒ»¸öÖíÀßÅźÍÒ»¸ö ɳÀ £¬Æäʵ×ã¹»3-4¸öÈ˳ÔÁË¡£
³ÔÍ극ȥ»ú³¡½Ó³ÙÒ»°à»úµ½´ïµÄС»ï°é£¬ÐÒÔ˵ÄÊÇÑÓÎóµÄÐÐÀîºÍС»ï°éͬ°à»úµ½´ï£¬ÔÚС»ï°éµÄ°ïæÏÂ˳ÀûÄûØÐÐÀî¡£ °Â¿ËÀ¼ »ú³¡µÄÐÐÀʧ´¦ÓÐÁ½¸öÃſڣ¬Ò»¸öÏò×ÅÊÒÄÚµÄÐÐÀî´ø£¬Ò»¸öÏò×Å»ú³¡ÍâµÄÍ£³µ³¡£¨³öÁË11ºÅÃźó̧ͷ¾ÍÄÜ¿´µ½Ö¸Òý£©£¬¶ªÐÐÀîµÄÈ˲»Óÿ¼ÂÇÔõôÈëÄÚÄÃÐÐÀ»¹Í¦¡°¿ÆÑ§¡±µÄ¡£ |
| £¨3£©Çà²ËÀࣺÉú²Ë¡¢Î÷À¼»¨¡¢Ò¬²Ë»¨¡¢²Ê½·¡¢Çà¹Ï¡¢Ä¢¹½ ´ó³¬ÊÐÂòÖ§Àî½õ¼ÇòºÓÍ¡£°Ñ²ËìÌÊìºó£¬ÀÌÉÏòºÓÍÓÖÊÇÒ»µúÇà²ËÁË¡£
²Ê½·Çà¹ÏÄ¢¹½¾Í¸´ÔÓÒ»µã£¬ÎÒÃÇÓü¦ÍÈÈâÀ´³´¡£³¬ÊÐÂòÀ´µÄ¼¦ÍÈÏÈÒªÆðÈ⣬ÆðÀ´³öÀ´µÄ¼¦ÍȹÇÓÃÀ´¹öÌÀ£¬¼¦ÈâÏȳ´Ê죬²Ê½·Çà¹ÏÄ¢¹½ÓÃÌÀ¹øÖóÊ죬×îºó°Ñ¼¦Èâµ¹½ø²Ê½·ÖУ¬ÔÙ¼ÓÒ»µãòºÓͺͺڽ·Á££¬Î¶µÀÒ»Á÷¡£
£¨4£©ÌÀ£ºÓñÃ׺ìÂܲ·Êí×ÐÌÀ¡¢·¬Çѵ°»¨Êí×ÐÌÀ
˳´øËµÒ»¾äÔÚ »ù¶½³Ç »ú³¡¸½½üÓÐÉ̼ҿÉÒÔ³ö×âµç·¹ìҺͱùͰ£¬ºóβÏä¿Õ¼ä´óµÄ£¬¿ÉÒÔ×âÒ»¸ö£¬ÂÃ;¾ÍÄܳÔÉÏÃ×·¹ºÍÖàÁË https://s.click.taobao.com/8Hw1NCw 1.5 ͨѶÏÖÔÚÈ¥ÂÃÐÐûÓÐÍøÂç¾ÍÏñÎÞÍ·µÄ²ÔÓ¬£¬ËùÒÔÉÏÍøÎÊÌâÊÇÒ»¶¨Òª½â¾öµÄ¡£ºÜ¶àÈËÍâÓÎϲ»¶ÓÃWIFIµ°£¬µ«ÎÒÒ»°ã¶¼²»Ñ¡Óá£ÔÒòÒ»¡°¹ó¡±£¬ ÎÒÃÇÈ¥26Ì죬°´ÏúÁ¿´óµÄÕâ¼Ò https://s.click.taobao.com/pNjbfFw £¬32Ôª/Ì죬ÄǾÍÊÇ800¶àµÄ¿ªÏúÁË£¬»¹ÊÇÂòµç»°¿¨Òª½ÚÊ¡µÃ¶à¡£ÔÒò¶þ¡°Âé·³¡±£¬³ö·¢ÒªÌáǰȥÄûú×Ó»ØÀ´ºóÓÖҪȥ»¹»ú£»Ã¿ÌìÓÖÒª¸ø¶àÒ»Ñù¶«Î÷³äµç£»Ö»ÓÐÒ»¸öWIFIµ°µÄ»°£¬ÍŶӾͲ»ÄÜ·Ö¿ªÐж¯¡£ËùÒÔWIFIµ°±È½ÏÊÊÓÃÂÃÐжÌÈÕ×ÓÈËÊýÉÙµÄÍŶӡ£ÎÒÃÇÓõÄÊǵ绰¿¨¡£ ÐÂÎ÷À¼ ×î´óµÄµçÐÅÔËÓªÉÌÊÇVodafone£¬ËûµÄ¿¨±È½Ï¹ó£¬µ«Ó¦¸ÃÐźÅÊÇ×îºÃµÄ https://s.click.taobao.com/dhSZfFw ¡£¶øÎÒÃÇΪÁËʡǮѡÁË2Degrees¼ÒµÄ https://s.click.taobao.com/GhtWfFw £¬¼´²å¼´Óã¬Ã»ÓÃÀ´¿´¹ýÊÓÆµ£¬¾ÍÊÇÓÃÀ´²éһϵØÍ¼ºÍË¢Ò»ÏÂÅóÓÑȦ£¬2-3ÈËÒ»ÆðÓÃÈȵ㣬ËÙ¶ÈÒ²ºÜÁ÷³©£¬µ«Õâ½öÏÞÓÚ³ÇÕòÇø£¬ÔÚÉ½Çø»òһЩ¹«Â·ÉÏÊÇûÓÐÐźŻò½µÎª2GÐźš£ÔÚ ÌÀ¼Ó ÀïÂÞ»ðɽ´©Ô½ÉÏ£¬2Degrees¿¨Ã»Ðźŷ´¶ø Öйú ÒÆ¶¯ÓÐÐźţ¨¹À¼ÆÊÇÓÃVodafoneµÄÍøÂç°É£©¡£µ±È»¼Û¸ñ°ÚÔÚÄǶù£¬2Degrees±ÈVodafoneÒª±ãÒ˽ü50RMB£¬Á÷Á¿»¹¶àÒ»±¶¡£ËùÒÔÈç¹ûÄãµÄÊÖ»úÊÇ¿ÉÒÔË«¿¨Ë«´ý»òÁ½ÈËͬÐеϰ£¬¿ÉÒÔÂò2DegreesµÄ¿¨Í¬Ê±¿ªÍ¨ Öйú ÒÆ¶¯µÄ¾³ÍâÂþÓα¸Ó㬱£Ö¤Óм±ÊÂÄÜͨ»°¡£APPµØÍ¼ÏÂÔØºÃÀëÏßÎļþ£¬Ã»ÓÐͨѶÐźÅʱ»¹ÊÇ¿ÉÒÔͨ¹ýÎÀÐǶ¨Î»½øÐе¼º½µÄ¡£ 1.6 ±£ÏÕ³öÈ¥ÍæÂò±£ÏÕ£¬Ò»Ïò¶¼ÊÇÎÒµÄÖ¸¶¨¶¯×÷¡£ÀÏ¹æ¾ØÔÚ¡°¿ªÐı£¡±ÉÏÂòµÄ£¬ËüµÄºÃ´¦ÔÚÓÚ¿ÉÒԶԱȶà¼Ò¹«Ë¾µÄ±£ÏÕ²úÆ·¡£¿Í·þÓÖÊÇרҵµÄ±£ÏÕ´úÀí£¬ÄÜ׼ȷ½âÊͱ£ÏÕÌõ¿î¡£Õâ´ÎÎÒÅóÓÑÑ¡ÔñµÄÊÇ¡°ÃÀÑÇÍò¹úÓÎ×Ù¾³ÍâÂÃÐб£ÕÏ-ÃÀ°Ä¼Æ»®Ò»¡± https://www.inswin.cn/ga104513/lvyou-baoxian/265820.shtml £¬¼Û¸ñ±È½Ï¹ó¡£¶øÎÒ×Ô¼ºÑ¡ÔñÁ˼۸ñ±ãÒ˶àµÄ¡°È˱£¾³Íâ¼Æ»®¡± https://www.inswin.cn/ga104513/lvyou-baoxian/320528.shtml £¬µ«Êµ¼ùÖ¤Ã÷Ò»·Ö¼ÛǮһ·Ö»õµÄ¡£Õâ´ÎÐгÌÖÐÎҾͳöÏÖÁËÐÐÀîÑÓÎó£¬È¥³ÌÑÓÎóÍâ¹ú»ú³¡ÄÜ¿ª³öµÄÑÓÎóÐÅÊÇûÓÐյ썾ÍÊÇÒ»ÕÅA4Ö½£¬ÄãÒ²ÄÜ´òÒ»ÕÅ£©Ò²Ã»ÓÐÑÓÎóʱ¼ä£¨±£ÏÕÊÇÑÓÎó6СʱÒÔÉϲÅÅ⣩¡£È»ºó»Ø³ÌËäÈ»ÊÇÑÓÎóÁ˼¸Ì죬 Ïã¸Û »ú³¡Ò²¿ª³öÁËÓÐÕÂÓÐʱ¼äµÄÑÓÎóÖ¤Ã÷ÐÅ¡£µ«ºóÀ´ÎÒ×Ðϸ¿´Ìõ¿î£¬²Å·¢Ïֻس̵ÄÐÐÀîÑÓÎó²»ÔÚ±£ÏÕ·¶Î§ÄÚ¡£Ò²¾ÍÊÇÎÒÍù·µ¶¼ÓÐÐÐÀîÑÓÎ󣬵«¸ù¾Ý±£ÏÕÌõ¿îÊÇÒ»·ÖÇ®¶¼Åâ²»µ½¡£ËùÒÔ´ó¼Ò»¹ÊÇ×Ô¼º¶àÈ¥±È½Ï¼¸¸ö±£ÏÕ¹«Ë¾µÄ²úÆ·°É¡£
|
| D1£º°Â¿ËÀ¼ÒÁµéɽ¡¢Ò»Ê÷ɽ¡¢Ê¥ÅÁÌØÀï¿Ë½ÌÌà ǰһÍíºìÑÛº½°à¼¸ºõû˯£¬ËùÒÔ×òÍíÒ»Õ´´²¾Í²»Ê¡ÈËÊÂÁË£¬ÔÙ´ÎÐѹýÀ´ÒѾ¿ì1µãÁË¡£Ô¼Æ»®È¥Ìì¿Õ ËþÏ ³ÔÎç²ÍµÄ£¬ÏÖÔÚÌ«¶öÁË£¬¹À¼Æ°¾²»µ½ÁË£¬ÎªÁ˾¡¿ì½â¾öÃñÉúÎÊÌâÎÒÃÇÓÖÈ¥good home±¨µ½¡£Õâ´ÎµãÁË4¸ö²Ë£¬125µ¶³Ôµ½8¸ö³ÉÈËÄãÍÆÎÒÈõġ£
×߸ßËÙÈëÊÐÇø£¬ÏÂÎç4µã¶àµÄʱºò¸ßËÙ³ö³Ç·½ÏòÒѾ¿ªÊ¼Èû³µÁË£¬ÄѵÀ °Â¿ËÀ¼ ÈËÒѾ¿ªÊ¼Ï°àÁË£¿ÎÒÃDzſªÊ¼½ñÌìµÄÐг̡£
ÕâÀïµÄ±ùä¿ÁÜ¿Úζ¶àµÃ¿ÉÒÔ±ÆËÀÑ¡ÔñÀ§ÄÑÖ¢£¬ÎÒÃÇÊÇ¿´Äĸö¿òÍڵöàÂòÄĸö¡£±×°Ò»Çò6.9£¬Á½Çò8.9£¬ÈýÇò10.9£¬»¨ÉúͲװÁí¼Ó1µ¶¡£×÷ÎªÍøºì£¬Ëü»¹ÊÇ¶ÔµÃÆðÃûºÅµÄ£¬Ã¿Ò»ÖÖ¶¼ÓйûÈâÁ££¨»òÖì¹ÅÁ¦¡¢°ÂÀû°ÂµÈ£©£¬Î¶µÀºÜºÃ¡£
Ñ©¸âµê¶Ô³ö¾ÍÊÇÒ»¸öµ±µØÈËÐÝÏÐɹ̫ÑôµÄɳ̲¡£
|
| 1-7 »»»ã ÐÂÎ÷À¼ ʹÓÃVISAºÍmastercardÊǷdz£ÆÕ±éµÄ£¬99%µÄÏû·Ñ¶¼¿ÉÒÔË¢¿¨¡£µ«ÒøÁª¡¢Ö§¸¶±¦¾ÍÖ»ÓÐ Öйú È˾ۼ¯µÄµØ·½²ÅÓС£Ö§¸¶±¦ÎªÁË´òÏ¡°ÌìÏ¡±£¬ÔÚÍâ¹ú»¹ÊÇÓкܶàÓŻݵģ¬ ±ÈÈç ÎÒÃdzöÐÐÆÚ¼ä¾ÍÓÐʵÌåµêË¢Ö§¸¶±¦¿ÉÒÔ300-30£¬»¹¿ÉÒÔµþ¼Ó¾³Íâºì°ü¡£ ¿¼Âǵ½×¡ËÞ¡¢ÓÎÍæ¡¢×â³µµÈ´ó×Ú·ÑÓÃÒѾÔÚ³ö·¢Ç°Ö§³öÍê±Ï£¬ËùÒÔÎÒÊǰ´Ã¿Ì컨150-200RMBµÄÏû·Ñˮƽ»»ÐÂÔªµÄ£¬×îºóΪÁË´Õ¸öÕûÊýÁ½¸öÈË»»ÁË1700 ÐÂÎ÷À¼ Ôª£¨Êµ¼ÊÁ½¸öÈË»»1500ÐÂÔª£¬Íæ23ÌìÆäʵӦ¸ÃÊÇ×ã¹»µÄ£©Ö÷ÒªÓÃÓÚÈý²Í¡¢¼ÓÓͺ͸÷ÖÖÁãÐÇÖ§³ö¡£ÖÁÓÚ´ó¼Ò¹ØÐĵÄ×ÜÖ§³ö£¬ÎÒÒ²ÁгöÀ´¹©´ó¼Ò²Î¿¼£¬ËùÓÐÐÂÔª¶¼ÒѾÕÛËãΪÈËÃñ±Ò£¬ÒÔÏÂΪһ¸öÈË24ÌìµÄ×ÜÖ§³ö£¬¼ÆÉÏÊÖÐŹºÎÈ˾ùÖ§³öΪ2W°É¡£ ÐÂÎ÷À¼ µÄ¾°µã´ó¶à¶¼ÊÇÃâ·ÑµÄ£¬µ«ÒªÖ§¸¶ÃÅÆ±µÄ¾°µã»ò¸úÍÅÍæµÄ£¬¾Í»á±È½Ï¹ó£¬ÓÒͼÊÇ×óͼ¡°Ðг̡±Ö§³öµÄÃ÷ϸÕË£¬Õâ¸ö¼Û¸ñÒѾÊÇÎÒÃÇ˫ʮһÓÃÁ˸÷ÖÖȯ¿³ÏÂÀ´µÄÁË¡£
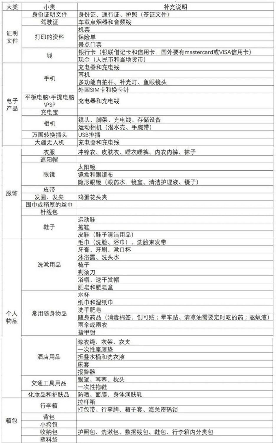
ÿ´Î³öÐÐǰÎÒ¶¼ÊǶÔ×ÅÕâÕÅÇåµ¥£¬°´ÐèÊÕʰÐÐÀîµÄ¡£Èç¹ûÄãÏëÁ˽â¸ü¶àϸ½Ú£¬»¶ÓΧ¹ÛÎÒÁíһƪÎÄÕ¡¶ÂÃÐÐÏäÊÕʰÕûÀíÇåµ¥£¬Ê®ÎåÄê×ÔÓÉÐоÑé·ÖÏí£¡¡· https://www.mafengwo.cn/i/8498586.html
³öÓÎÆÚ¼ä±»ÎʵÃ×î¶àµÄÊÇ£¬2Ô³õÈ¥ Äϵº Äܲ»ÄÜ´©¶ÌÐ䣿ÎҵĻظ´ÊDz»½¨Ò飬Ê×ÏÈ2ÔÂËäÈ»ÊÇ ÐÂÎ÷À¼ µÄ¡°Ê¢ÏÄ¡±£¬µ«Î¶ÈÖ»ÊÇ12-22¶È£¨¾ßÌå³öÃÅǰ¿É²é×î½ü5ÌìµÄÌìÆøÔ¤±¨ https://www.metservice.com/towns-cities/auckland/auckland-central £©£¬¶ø ¹ãÖÝ ½ñÄê2ÔÂµÄÆøÎÂÊÇ16-24¶È£¬»»ÑÔÖ® ¹ãÖÝ µÄ¶¬Ìì±È ÐÂÎ÷À¼ µÄÏÄÌ컹ůºÍ¡£¶ÌÐä¿ÉÒÔÔÚÖÐÎçǰºó´©£¬µ«´ÓÄã³öÃŵ½»Øµ½±ö¹ÝµÄÕâÒ»¶Îʱ¼ä¼Æ£¬Òª´©³¤ÐäµÄʱ¼äÔ¶Ô¶¶àÓÚÄã´©¶ÌÐäµÄʱ¼ä£¬ÒòΪֻҪû̫Ñô£¨±»ÔƲãÕÚµ²£©Äã¾Í»á¾õµÃÒõÀä¡£µ½ÁËÍíÉÏÉõÖÁÐèÒª¿ªÅ¯Æø£¨Ë³´øËµÒ»¾ä ÐÂÎ÷À¼ ·Ç³£¸ÉÔ´øÒ»Ö§ÉíÌåÈéÈ¥Ò²²»Îª¶à¡£ÃàÑòÓÍÔÚ´ó³¬ÊкÜÉÙ¼û£¬ÒªÈ¥ÊÖÐŵê²ÅÄÜÂòµ½£©£»Æä´ÎÊÇ ÐÂÎ÷À¼ µÄ×ÏÍâÏߺÜÇ¿£¬³öÍâÂÃÓο϶¨ÔÚ»§ÍâµÄʱ¼ä¶àÓÚÊÒÄÚµÄʱ¼ä£¬ÈκεķÀɹ˪¶¼±È²»ÉÏÎïÀí·Àɹ£¨Ò»¼þ³¤Ð䣩À´µÃʵÔÚ£¬ËäÈ»ÎÒÒ²´øÃ±Í¿·Àɹ£¬µ«Ï´Ôè¾Í»á·¢ÏÖ¾±ºÍ¼ç°òÊÇÁ½¸öÉ«¡£ËùÒÔ1-2ÔÂÈ¥ ÐÂÎ÷À¼ ÓÎÍæ×îʵ¼ÊµÄ·þ×°ÊǺñ±¡ÊÊÖеij¤¿ã£¬±¡³¤Ð䣬ÔÙ¼ÓÒ»¼þ´ø¿É²ðжץÈÞÄÚµ¨ºÍñ×ӵij巿Ò¡£³å·æÒÂÊÇÎÒ20¶àÌ죬ÉϾµÂÊ×î¸ßµÄÒ·þ¡£ÒòΪËü´©ÍÑ·½±ã£¬ÔçÉϳöÃÅÅûÉÏÍâÌ×£¬10µã¿ªÊ¼ÍÑÁËÈÓ³µÉÏ£¬ÏÂÎç4µãÓÖÔÙÅûÉÏ¡£¶øÇÒÉ½ÇøÌìÆø¶à±äÓöµ½´ó·ç¡¢Ð¡Ó꣬¸ÇÉÏñ×ÓÀºÃÀÁ´·À·çÓÖ·ÀË®¡£ÖÁÓÚÓðÈÞ£¬²»ÊÇÊ®·ÖÅÂÀäµÄÈËÓ¦¸ÃÓò»×Å£¬×îÀäÊÇ »ÊºóÕò ¼°¸½½ü³ÇÕòµÄÔçÍí»¹ÓоÍÊÇ¿´ÐÇÐǵÄÍíÉÏ£¬³¤Ðä+×¥ÈÞÒÂ+³å·æÒÂÒѾ×ã¹»ÁË¡£ |
| µÚ¶þÕ¾ ÒÁµéɽ ÒÁµéɽ(Mount Eden)λÓÚÊÐÖÐÐÄÒÔÄÏÔ¼5¹«Àï´¦£¬¸ß196Ã×ÊÇ °Â¿ËÀ¼ ½µØ»ðɽ´øÖÐ×î¸ßµÄ»ðɽ¡£Õ¾ÔÚ²tÍų̂´¦±ã¿ÉÒÔ¿´µ½Õâ¸öÒѾ³Á¼ÅÁ˶þǧÄêÒÔÉÏ¡¢Íë×´µÄËÀ»ðɽ¿Ú¡£
ÔÚÉÏϲtÍų̂ʱ£¬¿ÉÒÔ¿´µ½ °Â¿ËÀ¼ µÄÊо°¡£Ìì¿ÕËþ×ÜÊÇÖõÄ¿µÄ´æÔÚ¡£
µÚÈýÕ¾ Ò»Ê÷ɽ£¨¶ÀÊ÷ɽ£©One tree hill
|
| 2.ÐÂÎ÷À¼¹ºÎï¹¥ÂÔ2.1ÔÚÄÄÀïÂò Ò»¡¢ÈÕ³£¹ºÎ¡ª³¬ÊÐ
¶øÈ¥µ½Ò»Ð©±È½ÏСµÄµØ·½£¬ ±ÈÈç ¸¥ÀÊ×ȱù´¨¡£ÄǾÍÖ»ÓÐfour square³¬ÊÐÁË£¬±ð¿´Õâ¸ö³¬ÊÐÃæ»ýСÉÌÆ·Æ·ÖÖ²»¶à£¬µ«Ò²¿ÉÒÔ˵¡°ÂéȸËäС£¬ÎåÔà¾ãÈ«¡±£¬ÕâÀïÄÜÂòµ½ÊíÆ¬¹ûÖ£¬Ò²ÄÜÂòµ½Å£°Ç¡¢È⳦£¬Âú×ãÈÕ³£ÖóʳÐèÇó²»ÔÚ»°Ï¡£
ºÜ¶à³¬ÊÐÃÅÍâ¶¼Óй·¹·¡°Í£·Å¡±µã£¬·Ç³£Óа®¡£
PaknsaveÊÇ»õ²Öʽ³¬ÊУ¬ÊÇËùÓг¬ÊÐÖвúÆ·¼Û¸ñ×î±ãÒË£¬Æ·Àà×î¶àµÄ³¬ÊС£µ«ËüÖ»ÔÚһЩ ´ó³Ç ÊÐÓе㡣ÎÒÒ»Ö±ÒÔΪËüÊÇ¡°¹ó×塱³¬ÊУ¬¼ûµ½¶¼Èƹý£¬½á¹ûµ½ÁËÐгÌβÉù£¬Ëü¾ÍÔÚÎÒÃÇÃñËÞ¸½½ü£¬½øÈ¥Ò»¿´²Å·¢ÏÖÎÒ¶ÔËüµÄÎó»áÓеãÉî¡£ËùÒÔ´ó¼Ò¿´¼ûËüÓÅÏÈ¿¼ÂÇÕâ¼Ò¹ºÎï°É¡£
|
| ºÜ¶àÈËÌýµ½Ò»Ê÷ɽ£¬ÒÔΪÕâ×ùɽÀïÖ»ÓÐÒ»¿ÃÊ÷£¬µ«ÊÂʵÉÏÕâÀï¾ø¶Ô²»Ö¹Ò»¿ÃÊ÷¡£Ö»ÊÇÒòΪɽ¶¥¸½½üÔø¾ÓÐÒ»¿Ã´óËÉÊ÷£¬ÏÖÔÚÕâ¿ÃËÉÊ÷ÒѾ²»ÔÚÁË¡ª¡ª×îÔçÊÇÒ»¿ÃÌÒÍØÂÞººËÉ£¬1852Äê Ó¢¹ú Ö³ÃñÕß°ÑËü¿³ÁË£¬ÔÚËüµÄλÖÃÉÏÖÖÉÏÒ»¿ÃÃÉÌØÀï½Ü¿ËËÉ£¬1994ÄêëÀû¼¤½ø·Ö×ÓÏ®»÷ÁËÕâ¿Ã²°À´µÄËÉÊ÷£¬²¢ÓÚ2000Ä꽫֮²ù³ý¡£ËùÒÔÏÖÔÚɽ¶¥Ö»ÓÐÒ»×ù¼ÍÄî±®£¨¼ÍÄîëÀû×å»ñµÃÑ¡¾ÙȨ£©ºÍ °Â¿ËÀ¼ Ö®¸¸John Logan £¨ËûÔÚ1901Äê´´Á¢ÁË °Â¿ËÀ¼ ÊУ©Campbell¾ôÊ¿µÄĹڣ¡£
ɽÏ»¹ÓÐÒ»¸ö´óÄÁ³¡¡£
ÍíÉÏÀ´¹ÛÍíϼӦ¸Ã»áºÜÃÀ¡£
µÚËÄÕ¾£ºDepot²ÍÌü
|
| ¶þ¡¢ÊÖÐŹºÎï £¨Ò»£©»ú³¡Ãâ˰µê ¶ÔÓÚ¾«´òϸËãµÄС»ï°éÃÇÀ´Ëµ£¬Ã¿´Î³ö¾³Ê±ÔÚ»ú³¡Ãâ˰µê¹ºÎïÊDz»¿É´í¹ýµÄɨ»õºÃ»ú»á£¬»õÆ·ÆëÈ«¡¢¿ÉÒÔ¸ßЧÂÊÒ»´ÎÐÔÂòÆë£¬¸ü¹Ø¼üÊÇ»ú³¡Ãâ˰µêµÄ¼Û¸ñ»¹ÊÇÏ൱ÓÐÓÅÊÆµÄ£¬ÌرðÊÇÒªÂò ÐÂÎ÷À¼ ±¾ÍÁÖÆÆ·ºÍ´óÅÆÈÈÃÅ»¤·ôÆ·£¬»ú³¡Óкܶà¶À¼ÒÓÅ»ÝÌ××°¡£ÁíÍ⣬Ãâ˰µê¹ºÂòµÄ²úÆ·ÊÇ¿ÉÒÔ²»¼ÆÈëÍÐÔËÐÐÀîÖØÁ¿ËæÉíÉÏ»úµÄ£¬¶øÇÒÏÖÔÚ Öйú ÓοͶ࣬һ°ãÃâ˰µê¶¼ÓÐÖÐÎĵ¼¹º£¬ÍêÈ«²»Óõ£ÐÄÓïÑÔ½»Á÷µÄÎÊÌâ¡£ËùÒÔΨһҪעÒâµÄÊÇ´ó¼ÒÒªÌáǰȥ»ú³¡£¬Áô×ãʱ¼ä¹ä£¬²»È»»á±»¿ª¹ã²¥¹«¿ª´ßµÇ»úÁË¡£°Â¿ËÀ»ú³¡¿ÉÒÔ¹äµÄÃâ˰µêÖ÷ÒªµÄ¼¸¼Ò£º £¨1£©Aelia Duty Free µ±µØ×î´ó£¬Æ·Àà×î¹ãµÄÃâ˰µê£¬ÓëÖî¶àÉÝ³ÞÆ·ÅƺÏ×÷£¬¿ÉÒÔ¹ºÂòµ½Ñ̾ơ¢ÉÝ³ÞÆ·°ü¡¢ ÊÖ±í¡¢µç×Ó²úÆ·µÈ £¨2£©DFS»·ÇòÃâ˰µê Õâ¼Ò±é²¼ÊÀ½ç¸÷µØÁË£¬µê̾̾»ýͦ´óµÄ£¬Æ¾µÇ¼ÇƱÏíÊÜÃâ˰¹ºÎÐԼ۱Ȳ»ËãÌ«¸ß£¬ÊʺÏ×îºóÀ뾳ʱ²¹»õ £¨3£©The Loop Duty Free °Ù»õÐ͵ÄÃâ˰µê£¬Óи÷ʽ¸÷ÑùµÄ¹ú¼ÊÆ·ÅÆºÍ±¾ÍÁÆ·ÅÆ £¨4£©Around NZ µ±µØÌزú£¬¼ÍÄîÆ·ÒÔ¼°ÒÕÊõƷרÂô £¨5£©KIWI DISCOVERY ÊʺÏÏëÒªÂò ÐÂÎ÷À¼ ÍÁÌØ²ú £¨¶þ£©ÊÐÇøÉ̳¡&¹ºÎïÉÌȦ Ò»°ã¶¼»áÑ¡¸÷¸ö³ÇÊеÄÉÌ񵂿°É¡£ ±ÈÈç °Â¿ËÀ¼ µÄQueen St£¬ »ù¶½³Ç µÄCashel St¡£»¹ÓоÍÊǾ°µãµÄÓοÍÖÐÐĸ½ÊôÉ̳¡¡£ÁíÍâ »ù¶½³Ç ºÍ °Â¿ËÀ¼ ¶¼ÓаÂÌØÀ³Ë¹¡£Ö»ÊÇ ÐÂÎ÷À¼ ×÷Ϊһ¸öµº£¬Ê²Ã´¶«Î÷¶¼Òª´ÓÍâÔ˽øÀ´£¬ËùÒÔһЩ·Ç ÐÂÎ÷À¼ Æ·ÅÆµÄÉÌÆ·£¬ÔÚÕâÀïÊÛ¼Û¶¼²»µÍ £¬ËùÒÔÏëÂòÉÝ³ÞÆ·µÄ¿ÉÒÔ¡°Ê¡Ê¡ÁË¡±¡£ÖµµÃ¹äһϵÄÉ̵êÓУº £¨1£© ¿¨Ë¹ Âü¶¼KATHMANDU ÐÂÎ÷À¼ ÊÇ»§ÍâÔ˶¯µÄÌìÌ㬻§Íâ²úÆ·×ÔȻҲÉÙ²»ÁË¡£Õâ¸öÊDZ¾ÍÁµÄÆ·ÅÆ £¬ÓеãÏñÎÒÃÇÕâ±ßµÄµÏ¿¨Ù¯¡£ ¶«Î÷²»´í£¬¼Û¸ñÒ²Ç×Ãñ¡£ £¨2£©UnichemºÍLife Pharmacy ËüÃÇÊÇ ÐÂÎ÷À¼ ×î³£¼ûµÄ±¾ÍÁÁ¬ËøÒ©·¿£¬ÆäʵÁ½¼Ò¶¼ÊÇÓÉͬһ¸ö¹«Ë¾ÔËÓªµÄ¡£ÎÒÃÇÒªÂòµÄTrilogy¡¢·ä¶¾ÃæÄ¤µÈÖ»ÓÐÔÚÕâЩÁ¬ËøÒ©·¿²ÅÓÐÊÛ£¬³¬ÊÐû¼û¹ýÕâÐ©Æ·ÅÆµÄ×ÙÓ°£¨³¬Êмûµ½×î¶àµÄ»¤·ôÆ·ÅÆÊÇessano£¬´ÓÍ··¢µ½ÉíÌ壬´ÓÃæ²¿µ½ÊÖ²¿£¬²úÆ·Ò»Ó¦¾ãÈ«£¬ÆäʵҲÓкܶ൱µØÈËÔÚÓõ쬲»ÖªÎªºÎºÜÉÙ´ú¹º»áÍÆ£©¡£ÒòΪUnichem¸ü³£¼û£¬ËùÒÔÎÒ»á±È½ÏÁôÒâËü£¬¾¹ý¶à¼Ò¶Ô±È£¬·¢ÏÖͬÑùµÄ²úÆ·Unichem °Â¿ËÀ¼ ±ÈÆäËûµØ·½µÄUnichem¶¼Òª±ãÒË£¬ËùÒÔÒªÂò»¤·ôƷʲôµÄ»¹Êǽ¨ÒéÔÚ °Â¿ËÀ¼ ¹ºÂò¡£ °Â¿ËÀ¼ »Êºó½ÖÉÏÒ²Óм¸¼ä£¬ÆäÖÐÒ»¼äµÄµØÖ·ÊÇ£º280Queen Street¡£ ´ó³Ç ÊÐÉÌ񵂿µÄUnichem¶¼½ÓÊÜÖ§¸¶±¦£¬Ò²»áÅ䱸ÖÐÎĵêÔ±¡£ £¨3£©»ªÈ˵ê ÔÚ °Â¿ËÀ¼ »Êºó½ÖÉÏÒ²Óкܶ໪È˵ꡣËüÃǵIJúÆ·µ¥¼ÛºÍUnichem²î²»¶à£¬µ«»ªÈ˵ê¶ÔÄÇЩ³£¼ûÊÖÐÅ ±ÈÈç ÅÁÊϵÄÈ󴽸ࡢÈóÊÖ˪¡¢·ä¶¾ÃæÄ¤µÈ¶¼ÓиãÂòÎåËÍÒ»µÄ»î¶¯¡£ËùÒÔÂòµÃ¶àµÄ½¨ÒéÈ¥»ªÈ˵꣬»¹¿ÉÒÔ½²Ò»Ï¼۵ġ£»ªÈ˵껹ÓпìµÝ·þÎñ£¬ÓʼķÑÓôó¸ÅÒ»¹«½ï7-8NZD£¬ÓõͼÊÇ»ªÈË¿ìµÝ£¬ÐèÒªÉÏ´«Éí·Ý֤ͨ¹ØÓ㬴ó¸Å2-3Öܵ½¹úÄÚ¡£µ«Òª×¢ÒâÔÚ»ªÈ˵깺Îï²»ÄÜÍË˰£¬ÒªÍË˰ֻÓÐÔڱȽϴóµÄ¼ÍÄîÆ·µê²ÅÄܰìÀí£¬¿ÉÒÔÍË15%µÄ˰£¬µ«ÍË˰ÊDZØÐë¸úÓʼİó¶¨Ò»ÆðµÄ£¬¾ÍÊÇ˵Èç¹û²»ÓʼĻعú£¬Ö»ÏëÍË15%µÄ˰ÊÇÎÞ·¨²Ù×÷µÄ£¬ÆäʵҲ¾ÍÊǰÑÍ˵Ä˰ÕۺϳÉÁ˹ú¼ÊÔË·Ñ¡£ |
| µÚÎåÕ¾ Ìì¿ÕËþSky Tower DepotÆäʵ¾ÍÔÚÌì¿Õ ËþÏ ¡£Ìì¿ÕËþÊǹ۹⼰µç̨¹ã²¥Ëþ£¬ÓÚ1996ÄêÂä³É£¬Ëþ¸ß328Ã×Ò²ÊÇÄϰëÇò×î¸ß½¨Öþ£¬ÔÚÇçÌì¿ÉÒÔ¿´µ½·½Ô²82¹«ÀïµÄµØ·½¡£ÉÏÌì¿ÕËþÒªÊÕÃÅÆ±£¬ÎÒÃǾÍûÉÏÈ¥ÁË£¬Èç¹ûÒªÉÏÈ¥½¨ÒéÌáǰ¹ºÆ± https://s.click.taobao.com/vRGu6Bw ¡£ÁíÍâËþÉÏÓÐSky jumpºÍSky walk¸ÐÐËȤµÄ×ÔÐÐÁ˽âһϡ£Èç¹ûÏëÔÚËþÉÏÏíÓÃ×ÔÖúÎç/Íí²Í£¬Ò²¿ÉÒÔÏȶ©Î» https://s.click.taobao.com/WnfrYFw ¡£ ÓëËþÁ¬ÔÚÒ»Æð½¨ÖþÊÇÌì¿Õ³Ç£¬ÄÚÓжij¡¾Æµê¡£
µÚÁùÕ¾ Ê¥ÅÁÌØÀï¿Ë½ÌÌÃSt Patrick¡¯s Cathedral
ÊÇÈÕÐг̽áÊø~ |
| 2.2ʲôֵµÃÂò Ò»¡¢»¤·ôÆ·²úÆ·
³¬Ê¤ëÄ¿¹ÀϾ«»ª²Î¿¼¼Û¸ñ£º
|
Copyright @ 2025 ¹ãÖÝÔÚÍâ¿Æ¼¼ÓÐÏÞ¹«Ë¾ °æÈ¨ËùÓÐ
»§ÍâÓзçÏÕ£¬8264ÌáÐÑÄú¹ºÂò»§Íâ±£ÏÕ